长辈版
无障碍
繁体中文
您的位置:
首页
> 宿州市埇桥区人民政府
>
自然资源领域
>
用地审批
>
临时用地审批
信息分类:
内容分类:
临时用地审批
发文日期:
2022-11-01 17:09:11
生成日期:
2022-11-01 17:09:11
生效时间:
废止时间:
发布机构:
宿州市埇桥区人民政府
文 号:
名 称:
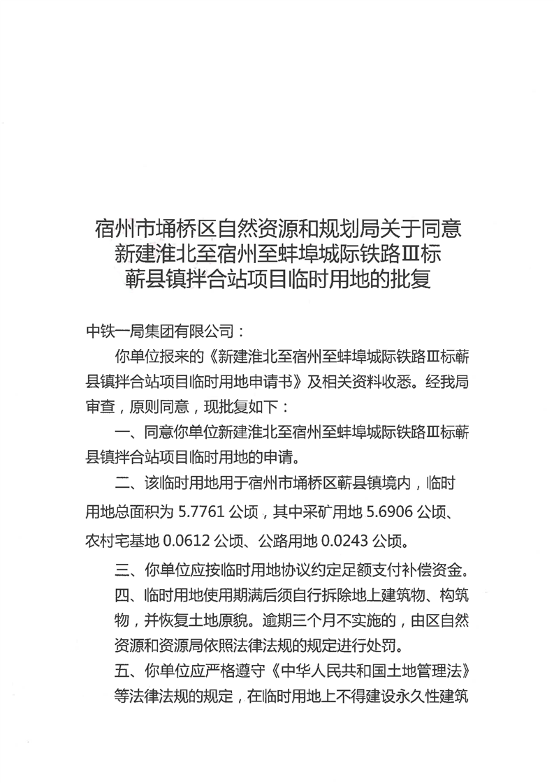
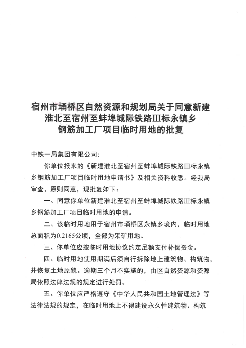
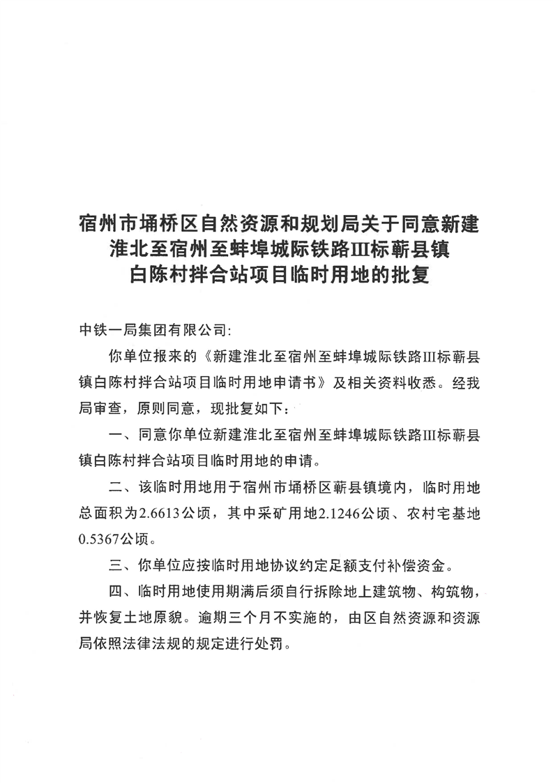
临时用地批复文件
关
键
词:
临时用地批复文件
文章来源: 宿州市埇桥区自然资源和规划局
浏览量:
发表时间:2022-11-01 17:09
责任编辑: 自然资源和规划局
字体大小:
【
大
中
小
】
map