长辈版
无障碍
繁体中文
您的位置:
首页
> 宿州市埇桥区人民政府
>
救灾领域
>
备灾管理
>
预警信息
信息分类:
其他,其它,个人,企业
内容分类:
预警信息
发文日期:
2024-02-05 16:48:27
生成日期:
2024-02-05 16:48:27
生效时间:
废止时间:
发布机构:
宿州市埇桥区人民政府
文 号:
名 称:
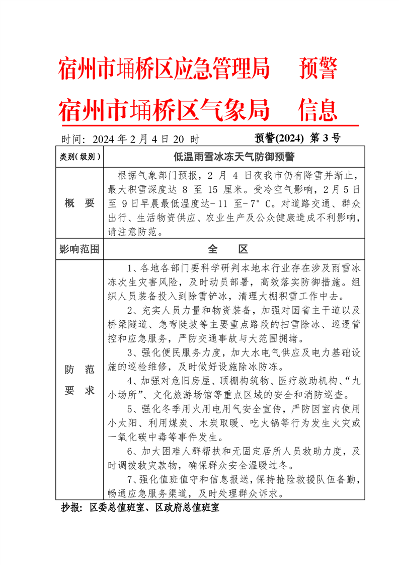
低温雨雪冰冻天气预防预警
关
键
词:
低温雨雪冰冻天气预防预警
文章来源: 宿州市埇桥区应急管理局
浏览量:
发表时间:2024-02-05 16:48
责任编辑: 埇桥应急管理局
字体大小:
【
大
中
小
】
map