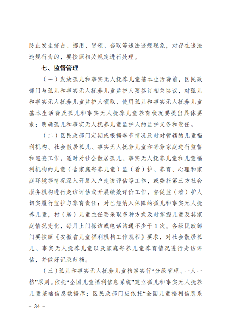
长辈版
无障碍
繁体中文
您的位置:
首页
> 宿州市埇桥区人民政府
>
社会救助领域
>
特困人员救助供养
>
政策法规文件
信息分类:
内容分类:
政策法规文件
发文日期:
2024-09-13 16:39:38
生成日期:
2024-09-13 16:39:38
生效时间:
废止时间:
发布机构:
宿州市埇桥区人民政府
文 号:
名 称:
宿州市埇桥区民政局关于印发加强城乡低保人员和特困人员生活保障等实施方案的通知
关
键
词:
宿州市埇桥区民政局关于印发加强城乡低保人员和特困人员生活保障等实施方案的通知
文章来源: 宿州市埇桥区民政局
浏览量:
发表时间:2024-09-13 16:39
责任编辑: 埇桥民政局
字体大小:
【
大
中
小
】
map