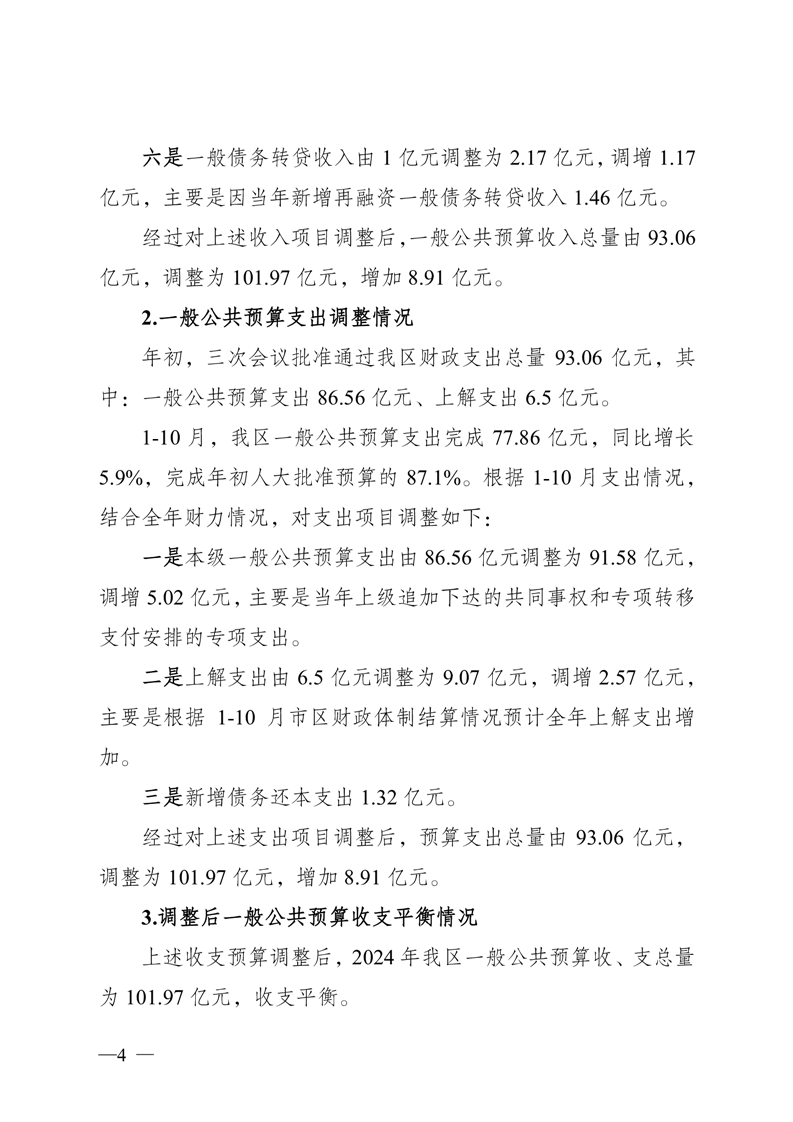
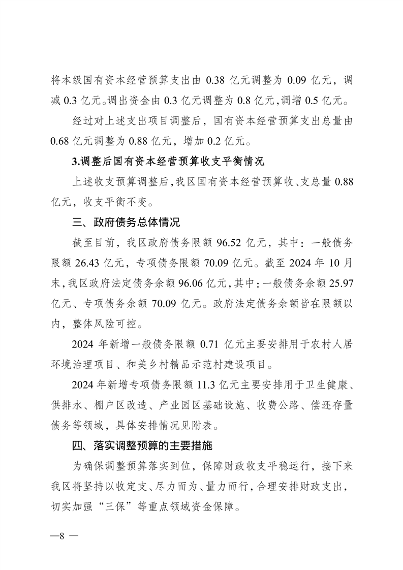
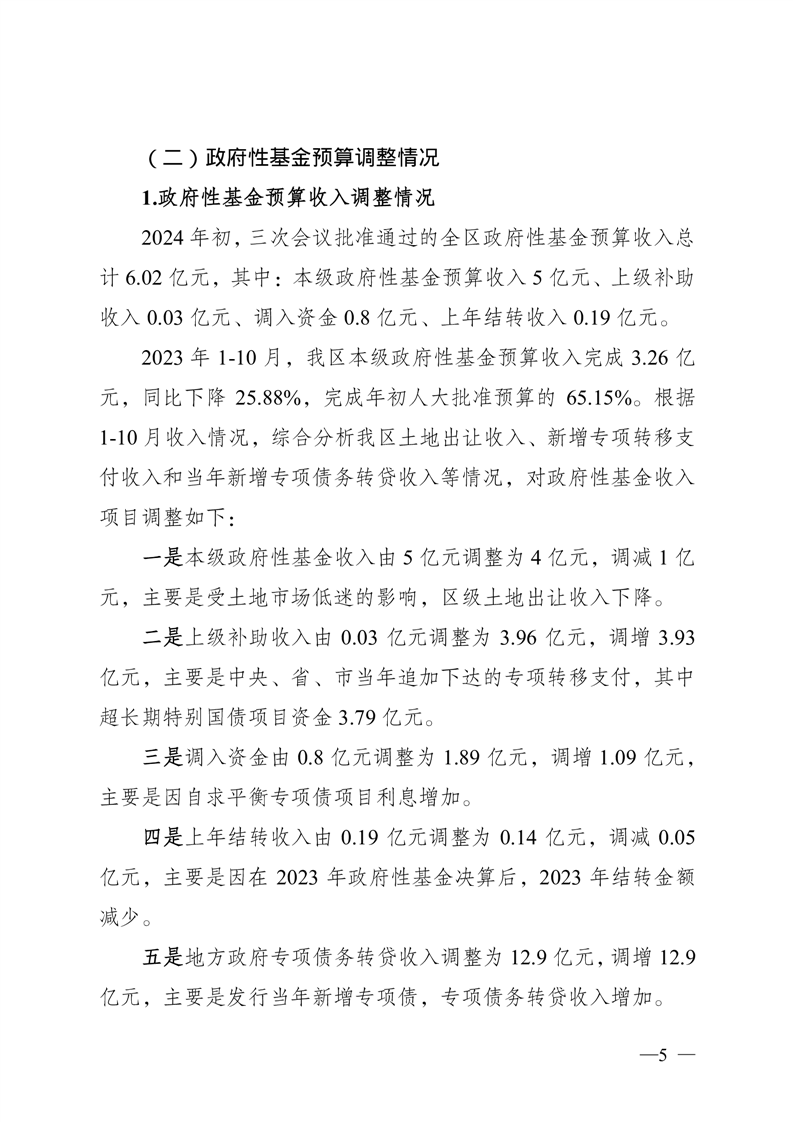
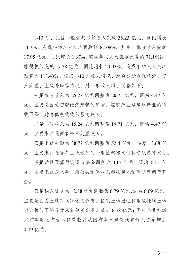
长辈版
无障碍
繁体中文
您的位置:
首页
> 宿州市埇桥区人民政府
>
财政预决算领域
>
政府预算
信息分类:
内容分类:
政府预算
发文日期:
2024-12-09 16:17:42
生成日期:
2024-12-09 16:17:42
生效时间:
废止时间:
发布机构:
宿州市埇桥区人民政府
文 号:
名 称:
埇桥区2024年预算调整方案
关
键
词:
埇桥区2024年预算调整方案
文章来源: 宿州市埇桥区财政局
浏览量:
发表时间:2024-12-09 16:17
责任编辑: 埇桥财政局
字体大小:
【
大
中
小
】
map