宿州市2025年上半年第二批高级中学教师资格、中等职业学校教师资格、中等职业学校实习指导教师资格认定工作已结束,现就教师资格证书领取相关事宜公告如下。
一、领取对象
2025年上半年第二批在我市申报认定高级中学教师资格、中等职业学校教师资格、中等职业学校实习指导教师资格并认定合格者,申请补换发高中阶段教师资格证人员。
二、领取时间
2025年7月25日-2025年8月1日(上午9:00-11:30,下午1:30-5:00,节假日除外)。
三、领取地点
宿州市高新区埇上路566号,宿州市政务服务中心四楼西厅D210教体局窗口。市内可乘坐3路、16路公交车直达市政务服务中心。
四、领取须知
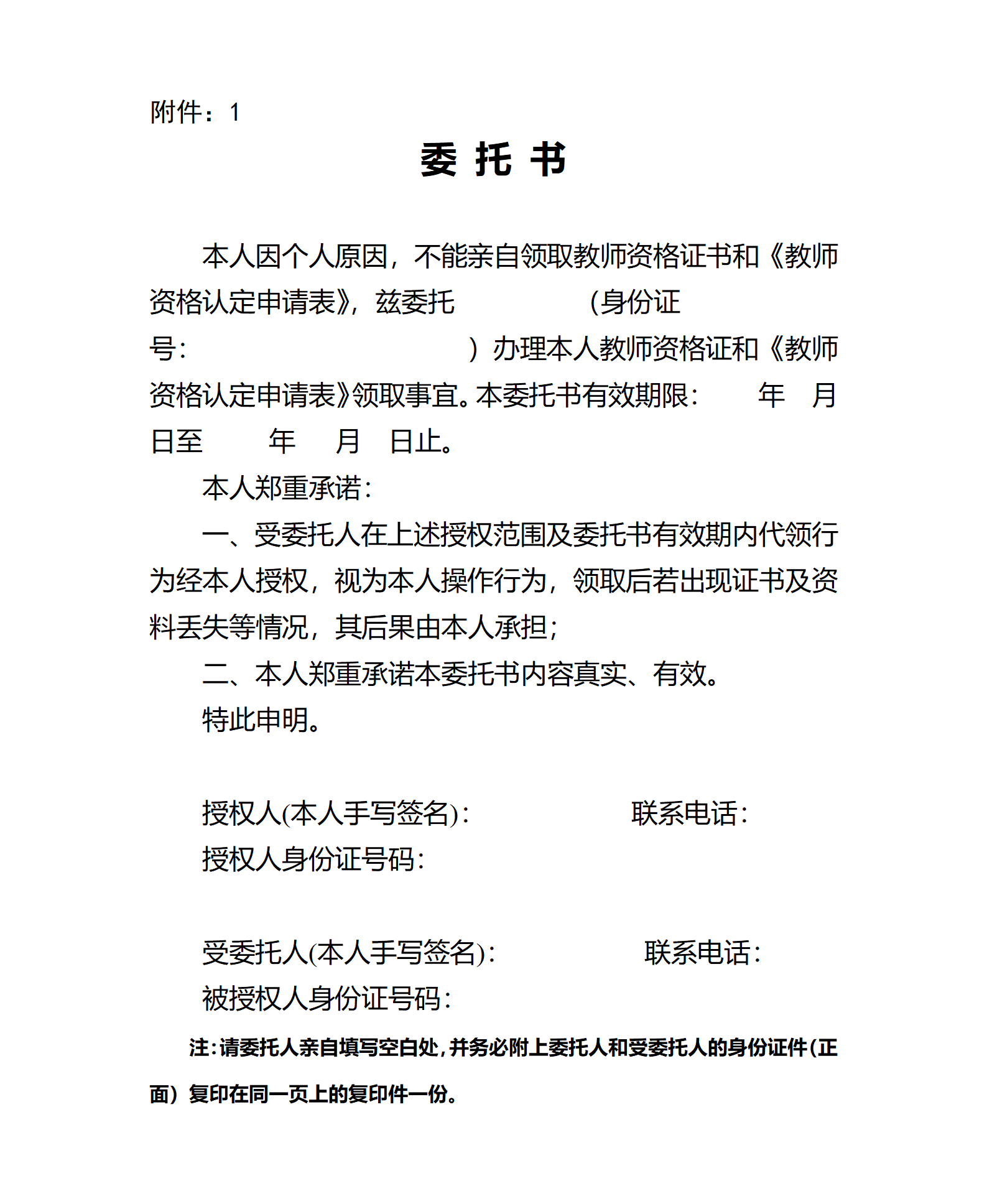
1.请本人携带身份证原件领取证书;若因特殊原因,不能本人领取教师资格证书,请认真填写委托书(需委托人、委托办理人签字)、由委托办理人携带有效身份证原件、复印件、委托人有效身份证原件、复印件及委托书到现场领取(委托书见附件1,名单见附件2)。
2.《教师资格认定申请表》与教师资格证书一并下发,请务必将《教师资格认定申请表》及时存放入本人人事档案,教师资格证书需妥善保管。
3. 办理邮寄的认定通过人员,请在教资领取阶段保持电话畅通。如有需要更换联系方式及邮寄地址人员,请于7月24日之前联系市教体局审批科更改。再有需要提供邮寄服务的,请联系中国邮政速递物流宿州市分公司,邮政服务电话:18805575466。
4.请务必在规定时间内领取,未在规定时间领取,责任自负。
市教体局政务服务电话:0557-3929059。
宿州市教育体育局
2025年7月23日
附件1:委托书

附件2:宿州市2025年上半年第二批教师资格认定通过人员名单





