长辈版
无障碍
繁体中文
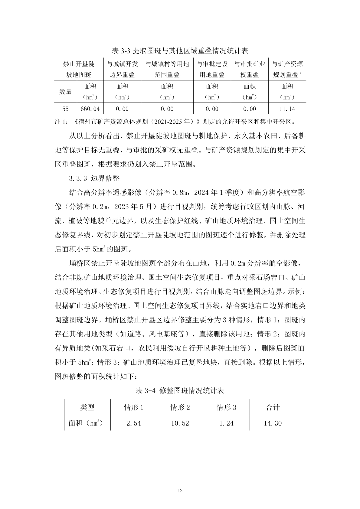
您的位置:
首页
> 宿州市埇桥区人民政府
>
水利领域
>
水土保持
>
水土流失防治及监督管理
信息分类:
内容分类:
水土流失防治及监督管理
发文日期:
2025-08-05 16:20:39
生成日期:
2025-08-05 16:20:39
生效时间:
废止时间:
发布机构:
宿州市埇桥区人民政府
文 号:
名 称:
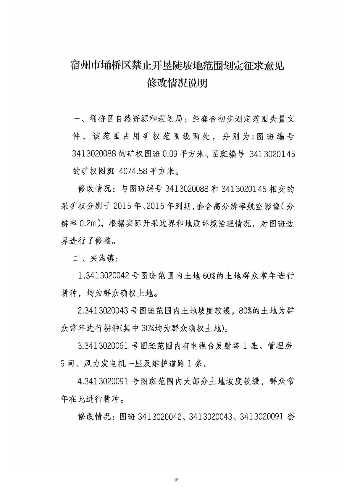
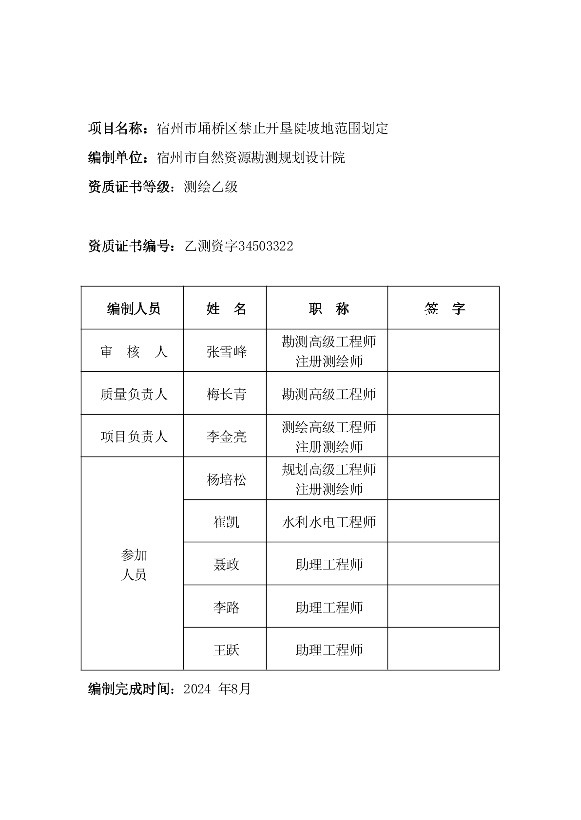
宿州市埇桥区禁止开垦陡坡地范围划定
关
键
词:
宿州市埇桥区禁止开垦陡坡地范围划定
文章来源: 宿州市埇桥区水利局
浏览量:
发表时间:2025-08-05 16:20
责任编辑: 埇桥水利局
字体大小:
【
大
中
小
】
map