您的位置:首页> 宿州市埇桥区人民政府 > 义务教育领域 > 招生管理 > 招生公告
信息分类: 其他,科技、教育,个人 内容分类: 招生公告
发文日期: 2025-06-24 10:50:39 生成日期: 2025-06-24 10:50:39
生效时间: 废止时间:
发布机构: 宿州市埇桥区人民政府 文  号:
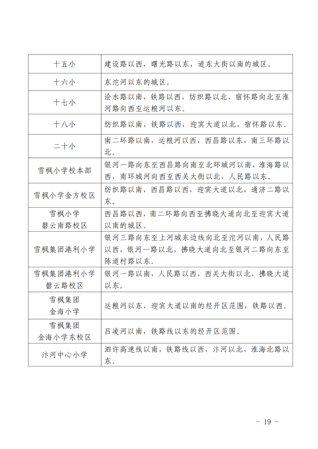
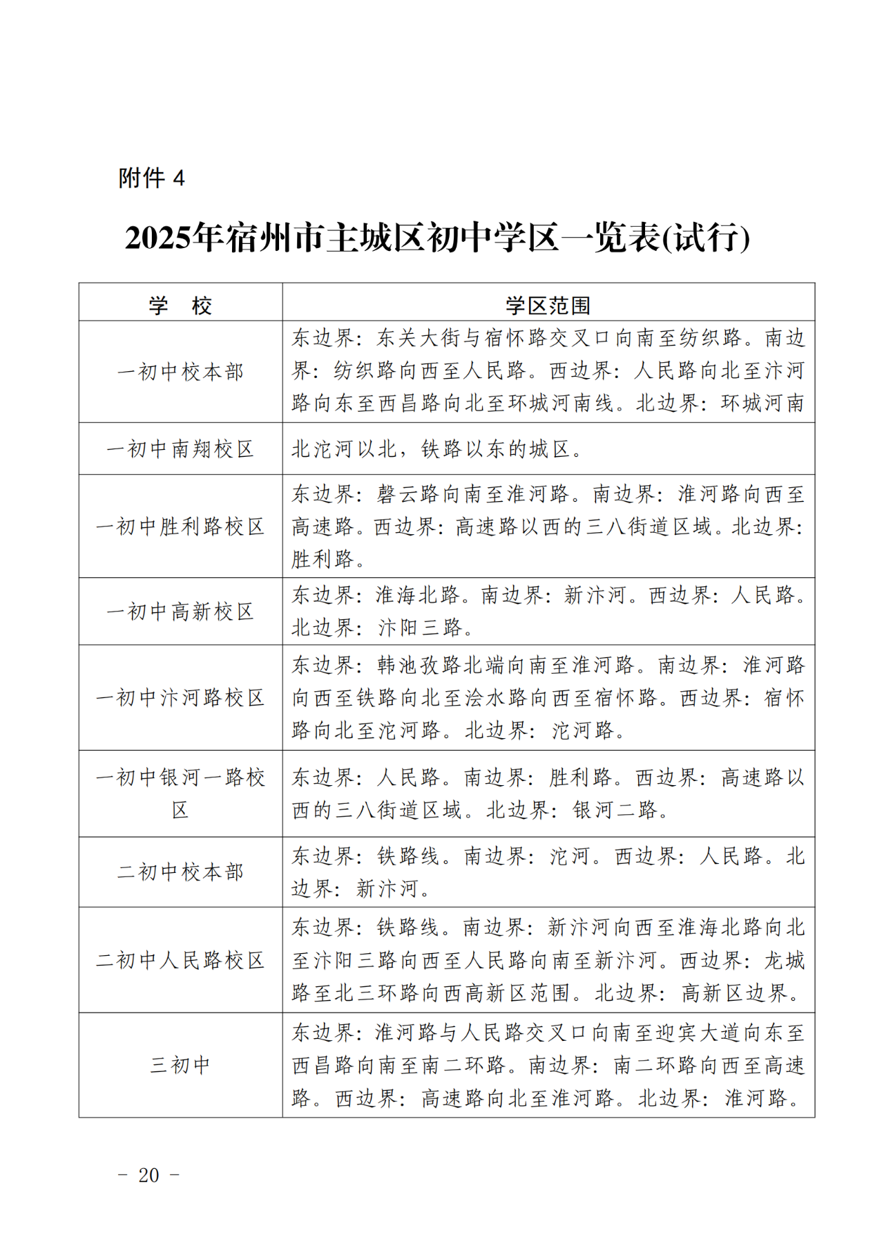
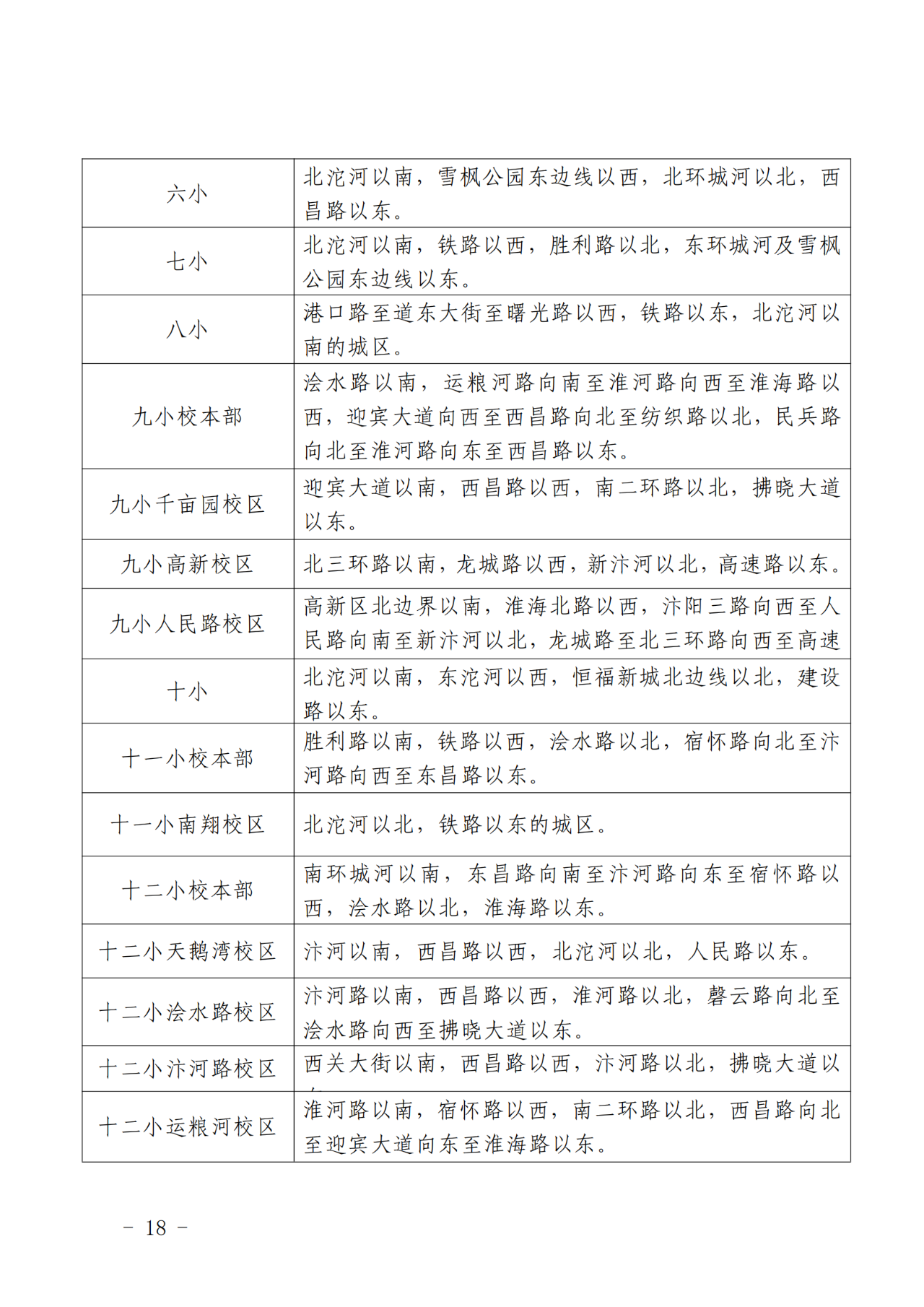
名  称: 2025年宿州市主城区中小学学区一览表(试行)
词:

2025年宿州市主城区中小学学区一览表(试行)

文章来源: 宿州市埇桥区教育体育局 浏览量: 发表时间:2025-06-24 10:50 责任编辑: 教育体育局
字体大小:【    】














Baidu
map