长辈版
无障碍
繁体中文
您的位置:
首页
> 符离镇人民政府
>
财政预决算领域
>
政府决算
信息分类:
内容分类:
政府决算
发文日期:
2024-08-28 15:26:31
生成日期:
2024-08-28 15:26:31
生效时间:
废止时间:
发布机构:
符离镇人民政府
文 号:
名 称:
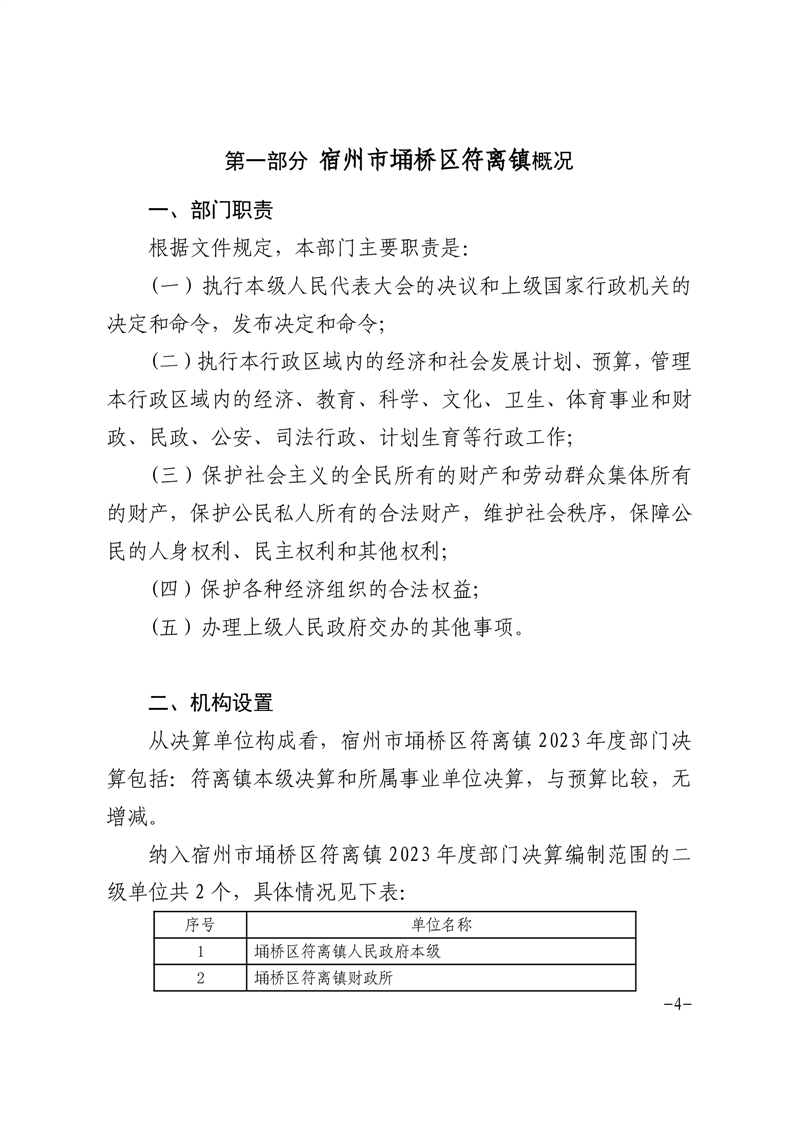
2023年度宿州市埇桥区符离镇人民政府部门决算公开
关
键
词:
2023年度宿州市埇桥区符离镇人民政府部门决算公开
文章来源: 符离镇人民政府
浏览量:
发表时间:2024-08-28 15:26
责任编辑: 符离镇人民政府
字体大小:
【
大
中
小
】
map