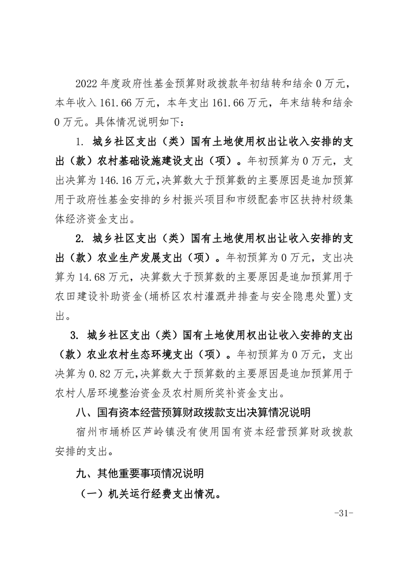
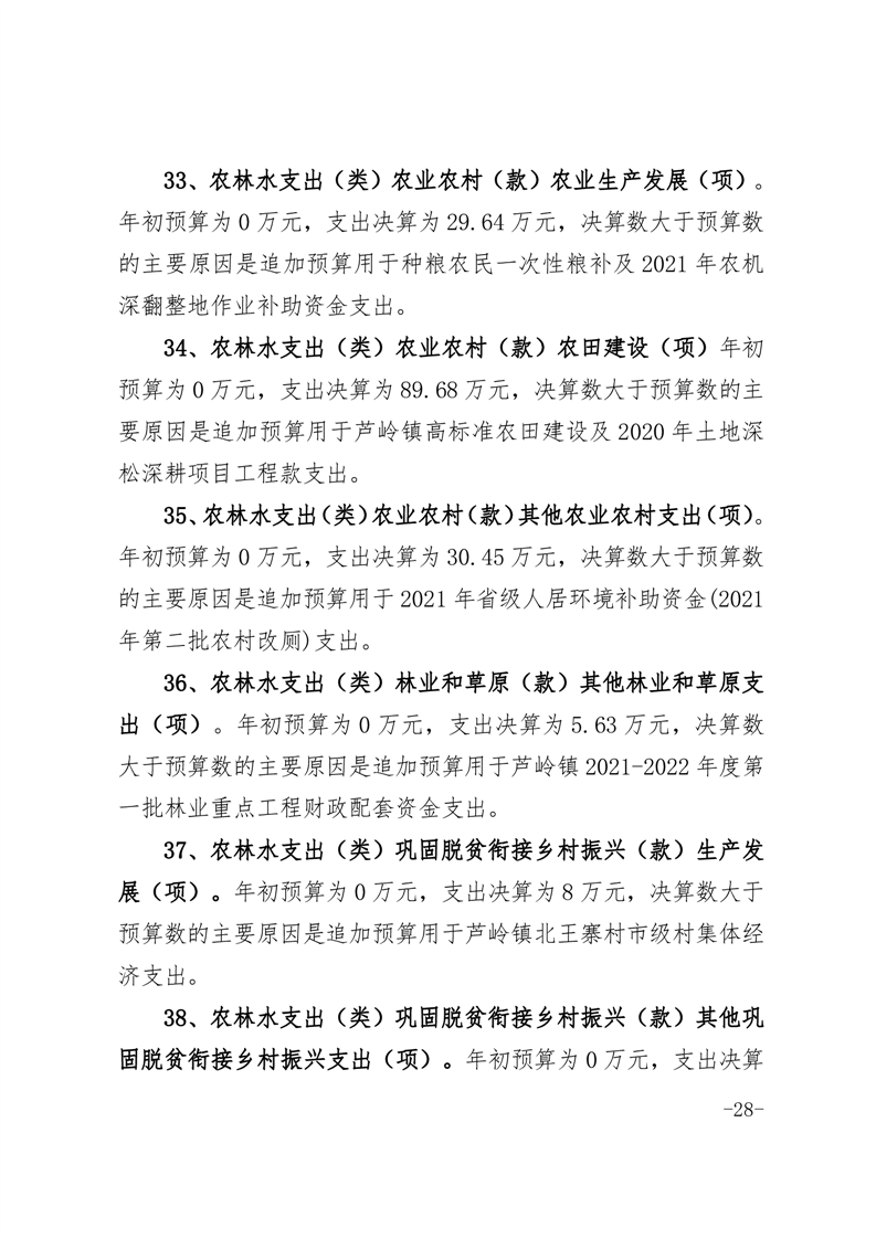
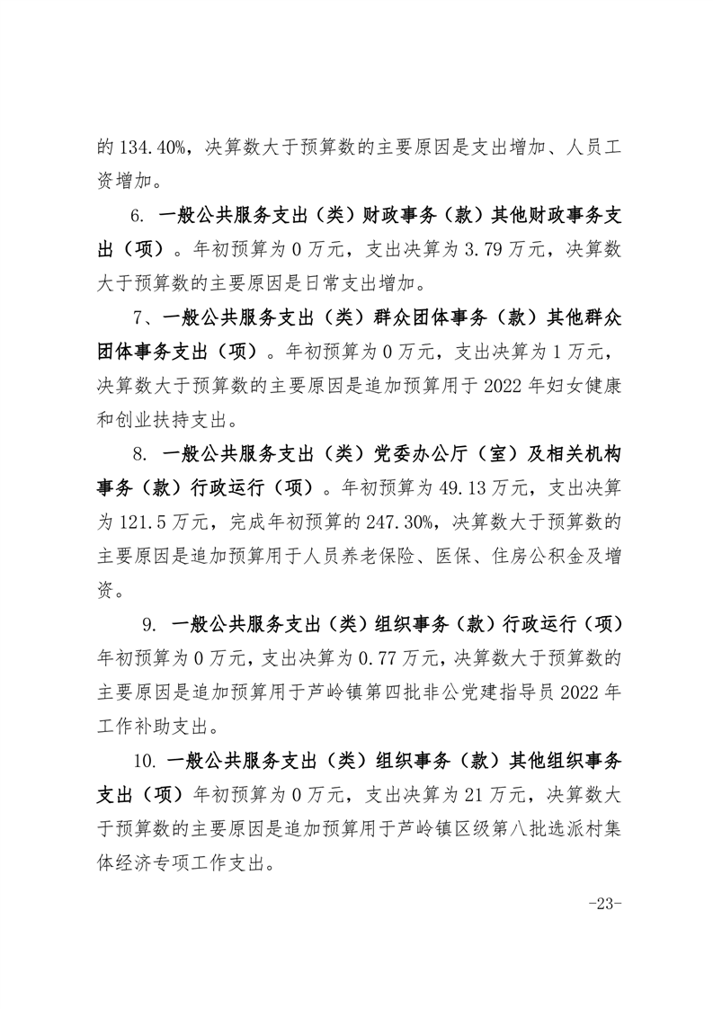
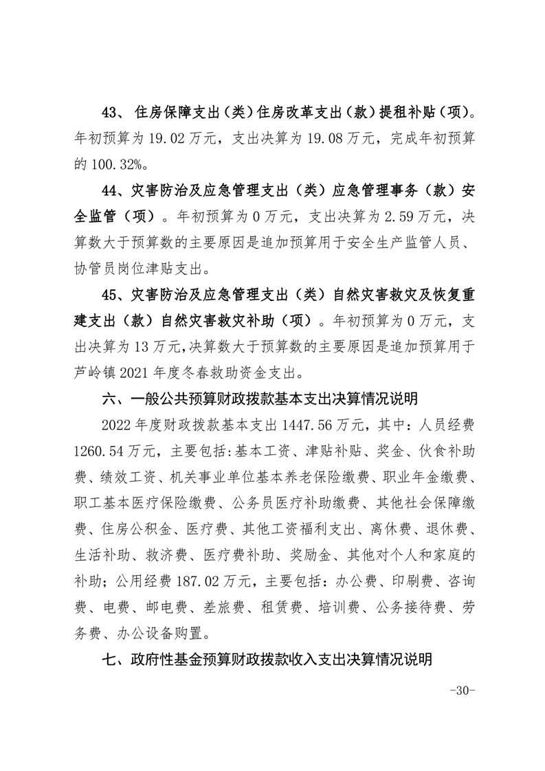
您的位置:首页> 芦岭镇人民政府 > 义务教育领域 > 财务信息
信息分类: 内容分类: 财务信息
发文日期: 2023-08-31 11:15:50 生成日期: 2023-08-31 11:15:50
生效时间: 废止时间:
发布机构: 芦岭镇人民政府 文  号:
名  称: 宿州市埇桥区芦岭镇2022年度部门决算
词:

宿州市埇桥区芦岭镇2022年度部门决算

文章来源: 芦岭镇人民政府 浏览量: 发表时间:2023-08-31 11:15 责任编辑: 芦岭镇人民政府
字体大小:【    】



































Baidu
map