长辈版
无障碍
繁体中文
您的位置:
首页
> 芦岭镇人民政府
>
财政预决算领域
>
三公经费
信息分类:
内容分类:
三公经费
发文日期:
2025-02-08 15:13:30
生成日期:
2025-02-08 15:13:30
生效时间:
废止时间:
发布机构:
芦岭镇人民政府
文 号:
名 称:
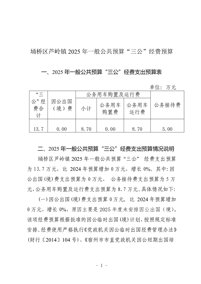
埇桥区芦岭镇2025年一般公共预算“三公”经费预算
关
键
词:
埇桥区芦岭镇2025年一般公共预算“三公”经费预算
文章来源: 芦岭镇人民政府
浏览量:
发表时间:2025-02-08 15:13
责任编辑: 芦岭镇人民政府
字体大小:
【
大
中
小
】
map