长辈版
无障碍
繁体中文
您的位置:
首页
> 栏杆镇人民政府
>
公共文化服务领域
>
公共服务
>
公共文化服务信息公共文化机构免费开放信息
信息分类:
内容分类:
公共文化服务信息公共文化机构免费开放信息
发文日期:
2024-04-09 10:34:16
生成日期:
2024-04-09 10:34:16
生效时间:
废止时间:
发布机构:
栏杆镇人民政府
文 号:
名 称:
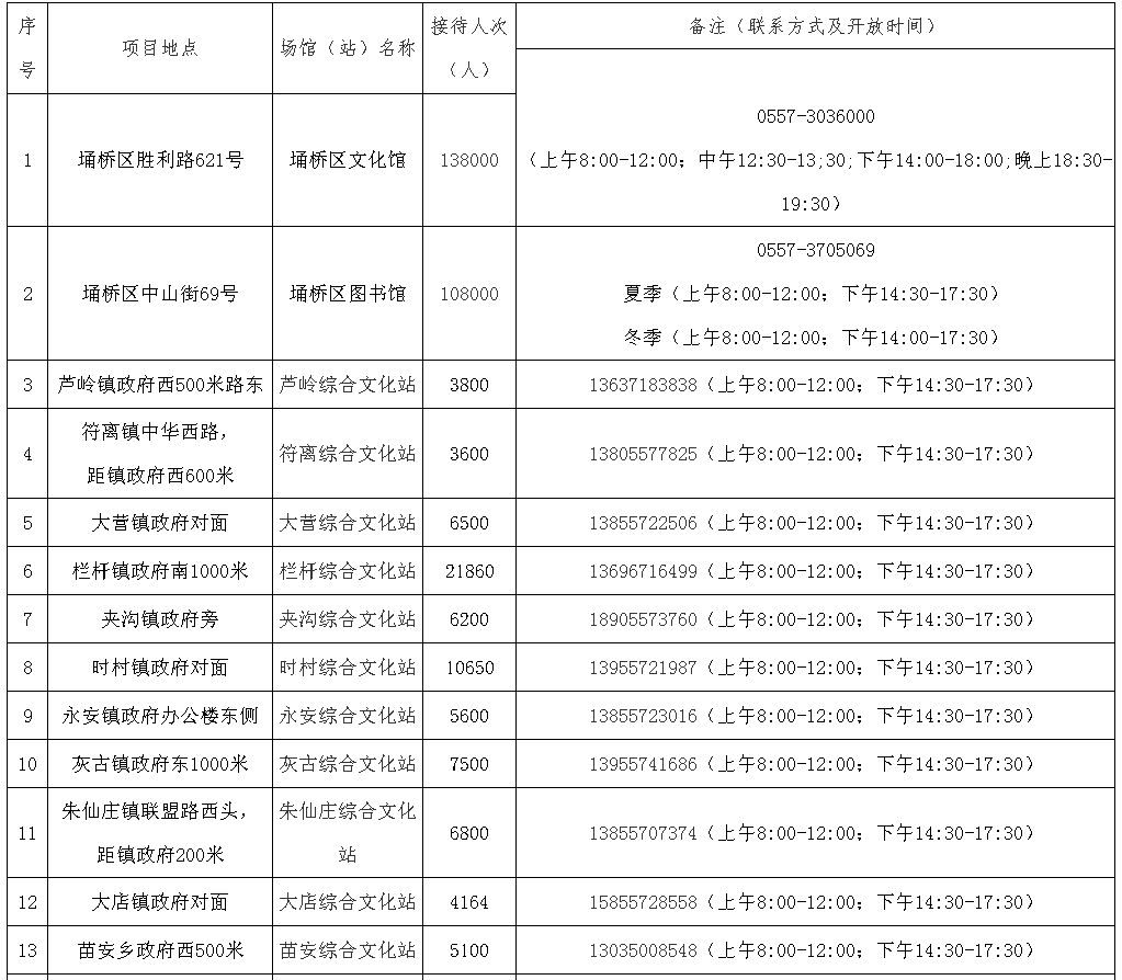
宿州市埇桥区公共文化场馆地址信息、联系方式汇总及开放时间
关
键
词:
宿州市埇桥区公共文化场馆地址信息、联系方式汇总及开放时间
文章来源: 栏杆镇人民政府
浏览量:
发表时间:2024-04-09 10:34
责任编辑: 栏杆镇人民政府
字体大小:
【
大
中
小
】
map