长辈版
无障碍
繁体中文
您的位置:
首页
> 永安镇人民政府
>
食品药品监管领域
>
行政审批
>
药品零售许可服务指南
信息分类:
内容分类:
药品零售许可服务指南
发文日期:
2023-04-27 16:55:43
生成日期:
2023-04-27 16:55:43
生效时间:
废止时间:
发布机构:
永安镇人民政府
文 号:
名 称:
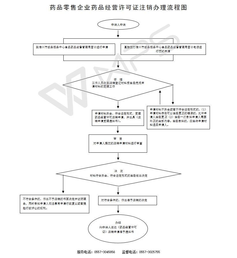
宿州市药品零售许可服务流程图
关
键
词:
宿州市药品零售许可服务流程图
文章来源: 永安镇人民政府
浏览量:
发表时间:2023-04-27 16:55
责任编辑: 永安镇人民政府
字体大小:
【
大
中
小
】
map