您的位置:首页> 永安镇人民政府 > 财政预决算领域 > 政府预算
信息分类: 内容分类: 政府预算
发文日期: 2022-02-08 09:43:49 生成日期: 2022-02-08 09:43:49
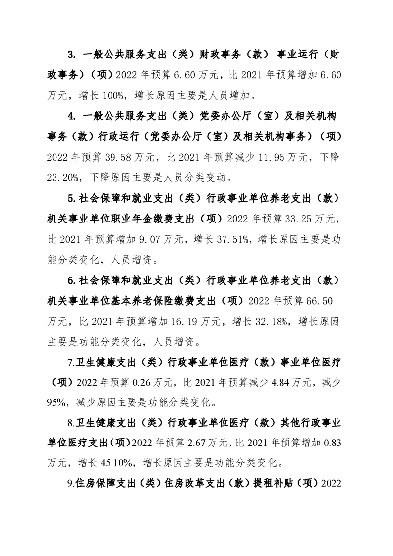
生效时间: 废止时间:
发布机构: 永安镇人民政府 文  号:
名  称: 埇桥区永安镇2022年部门预算说明
词:

埇桥区永安镇2022年部门预算说明

文章来源: 永安镇人民政府 浏览量: 发表时间:2022-02-08 09:43 责任编辑: 永安镇人民政府
字体大小:【    】



























Baidu
map