您的位置:首页> 大营镇人民政府 > 财政预决算领域 > 政府决算
信息分类: 内容分类: 政府决算
发文日期: 2021-08-27 08:59:01 生成日期: 2021-08-27 08:59:01
生效时间: 废止时间:
发布机构: 大营镇人民政府 文  号:
名  称: 宿州市埇桥区大营镇政府2020年度部门决算
词:

宿州市埇桥区大营镇政府2020年度部门决算

文章来源: 大营镇人民政府 浏览量: 发表时间:2021-08-27 08:59 责任编辑: 大营镇人民政府
字体大小:【    】


































Baidu
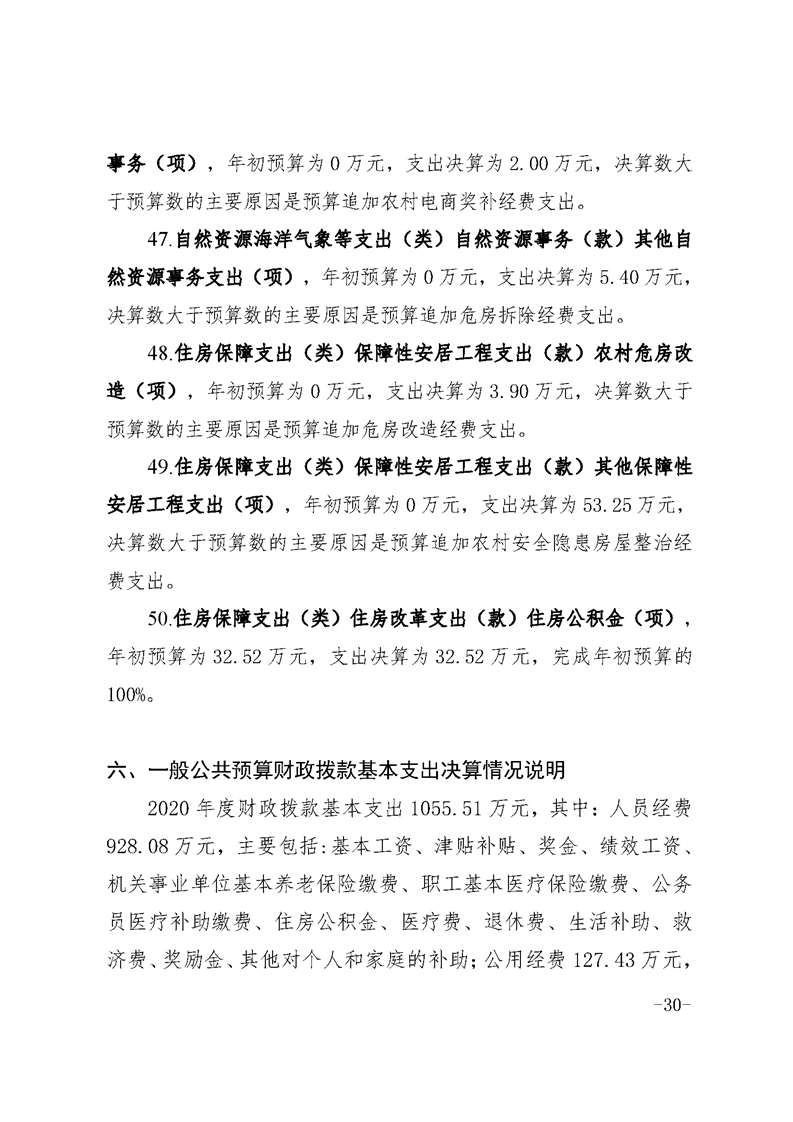
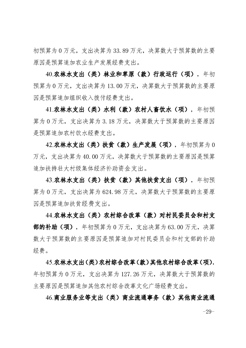
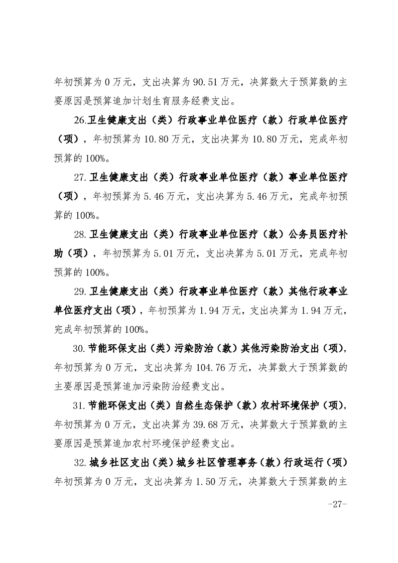
map