—— 2024年1月26日 ——
长三角区域一体化人力资源供需对接招聘会-就业援助月系列活动
新春纳才 埇上未来
为全面贯彻落实党的二十大精神和党中央、国务院关于稳就业工作决策部署,推进实施就业优先战略,同时全面贯彻落实习近平总书记关于推动长三角更高质量一体化发展的重要指示精神,落实宿杭结对帮扶工作,进一步巩固两地工作对接成果,加强两地人力资源供需对接,推动实现两地高质量充分就业。
活动单位
指导单位
宿州市埇桥区人民政府
杭州市上城区人民政府
主办单位
宿州市埇桥区人力资源和社会保障局
杭州市上城区人力资源和社会保障局
宿州市埇桥区残疾人联合会
承办单位
宿州市埇桥区公共就业和人才服务中心
杭州市上城区就业管理服务中心
活动时间、地点
01
活动时间
2024年1月26日(周五)
下午14:30-17:00
02
活动地点
宿州苏宁广场室内(优衣库旁)
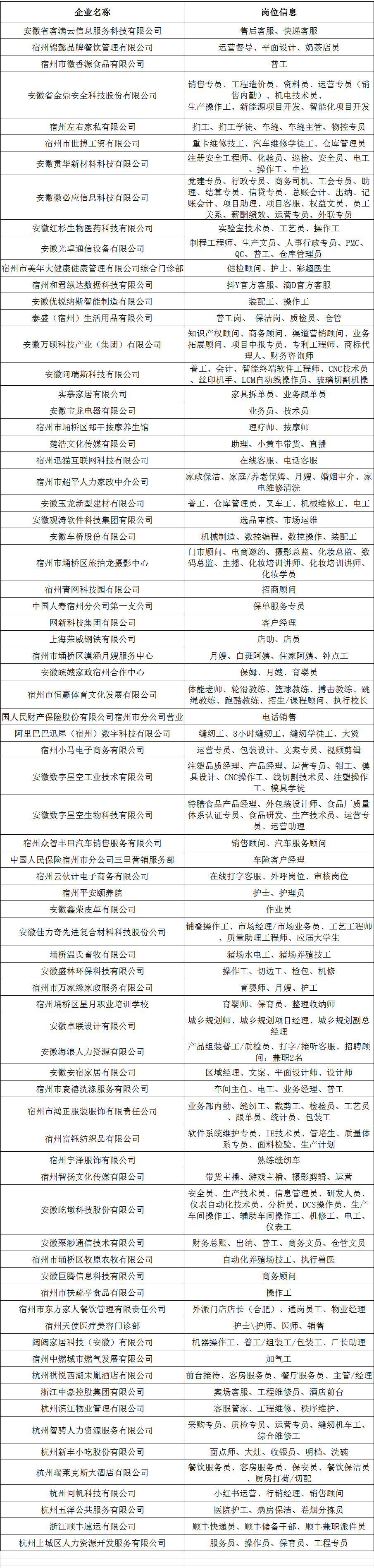
本场招聘会征集了87家用人单位,共提供用工岗位3500余个。热诚欢迎广大求职者前来参会!
参会企业

.................
以上仅为部分参会企业,企业排名不分先后
更多企业信息欢迎现场咨询