您的位置:首页> 西二铺镇人民政府 > 财政预决算领域 > 政府决算
信息分类: 内容分类: 政府决算
发文日期: 2021-08-27 15:47:42 生成日期: 2021-08-27 15:47:42
生效时间: 废止时间:
发布机构: 西二铺镇人民政府 文  号:
名  称: 西二铺乡2020年度部门决算
词:

西二铺乡2020年度部门决算

文章来源: 西二铺乡人民政府 浏览量: 发表时间:2021-08-27 15:47 责任编辑: 西二铺乡人民政府
字体大小:【    】









































Baidu
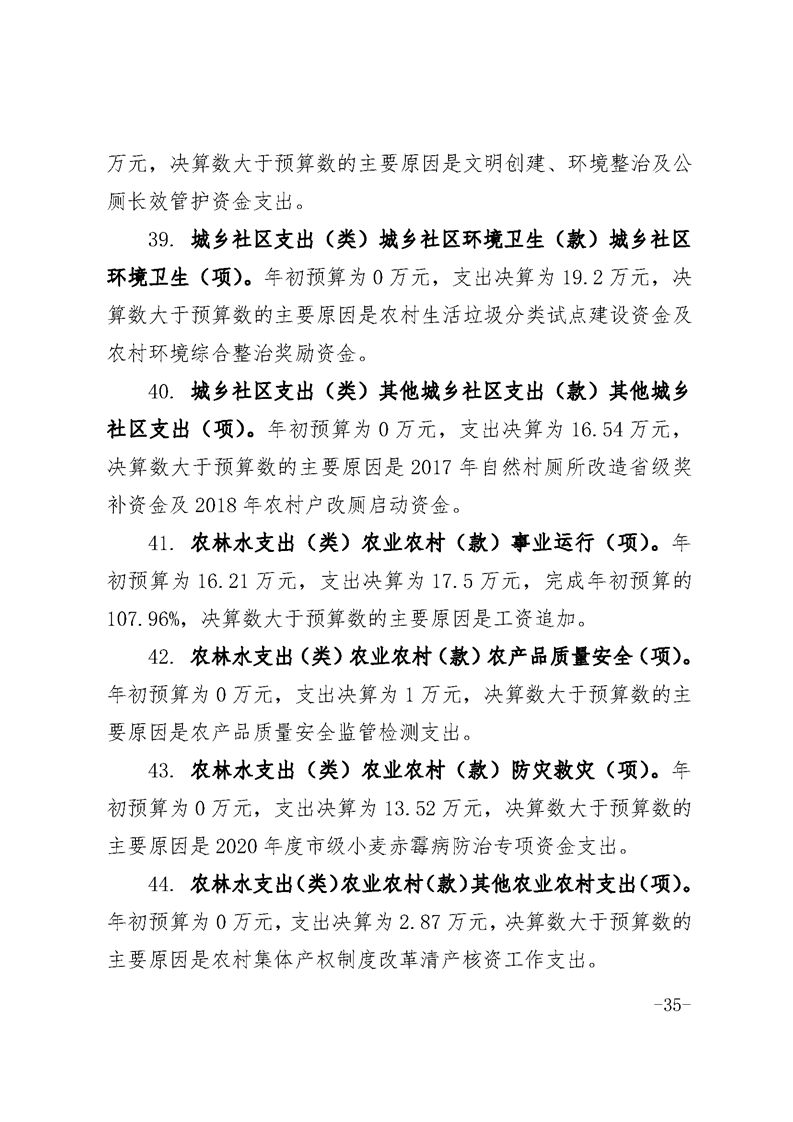
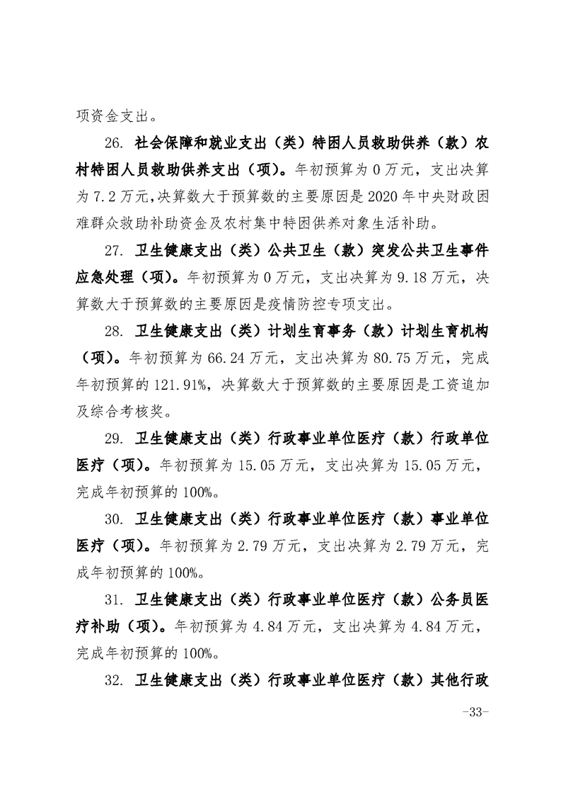
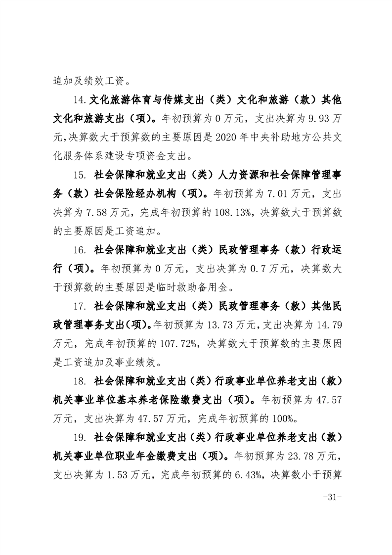
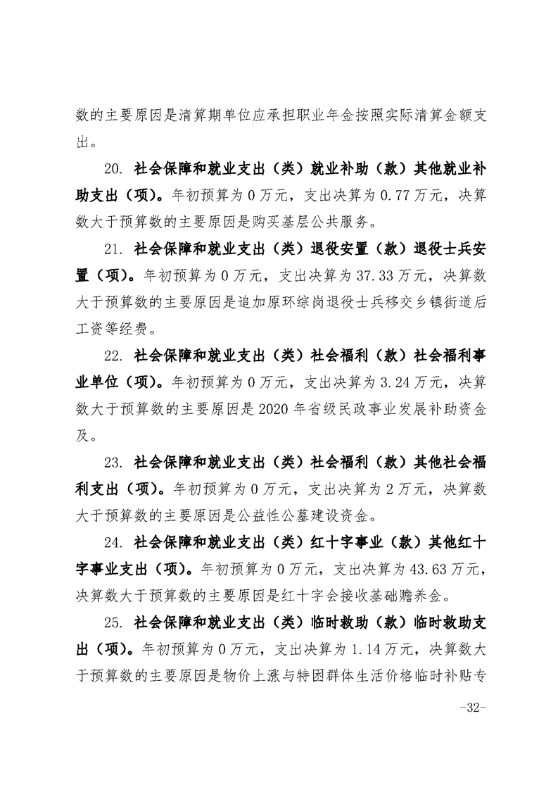
map