您的位置:首页> 西二铺镇人民政府 > 义务教育领域 > 招生管理
信息分类: 内容分类: 招生管理
发文日期: 2022-06-28 15:22:48 生成日期: 2022-06-28 15:22:48
生效时间: 废止时间:
发布机构: 西二铺镇人民政府 文  号:
名  称: 【招生信息】2022年宿州主城区中小学招生学区这样划分
词:

【招生信息】2022年宿州主城区中小学招生学区这样划分

文章来源: 西二铺镇人民政府 浏览量: 发表时间:2022-06-28 15:22 责任编辑: 西二铺乡人民政府
字体大小:【    】

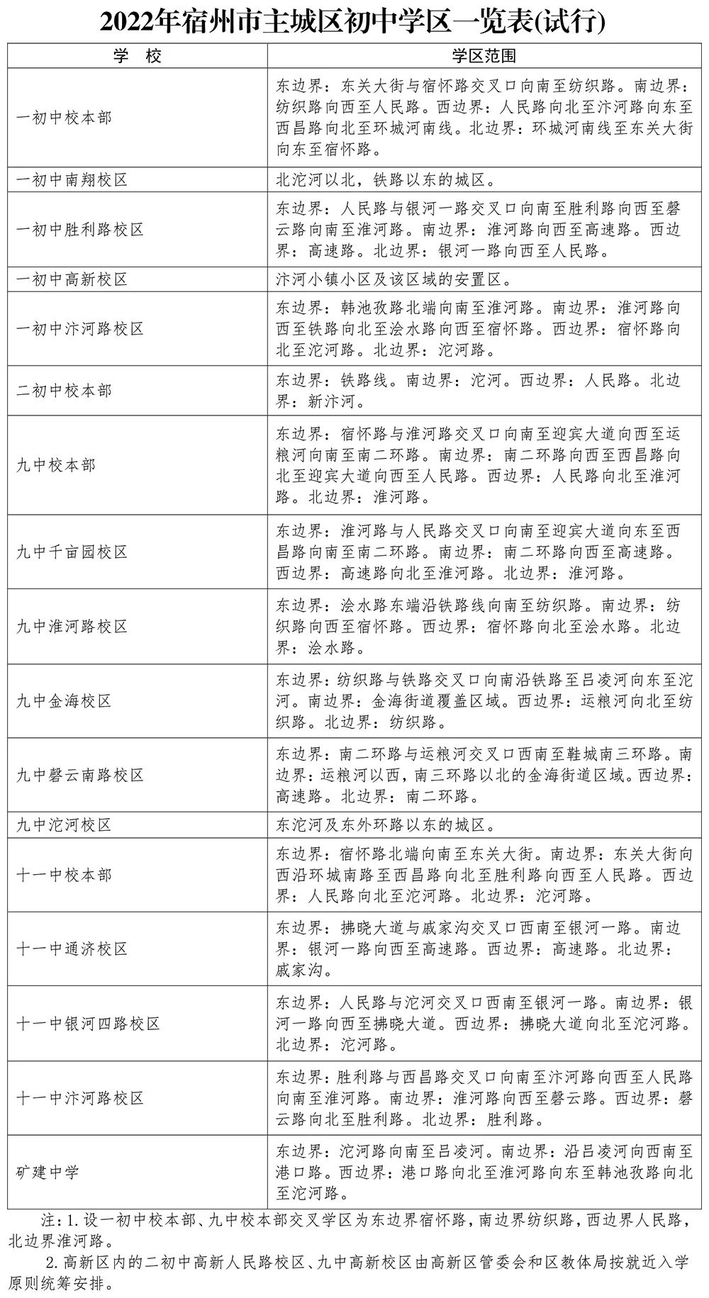
随着2022年中小学招生时间的临近,不断有家长留言,咨询自己所在区域小学招生属于哪一学校。6月27日下午,埇桥区教体局举行新闻发布会,回答了2022年中小学招生学区调整的几个问题,并公布了《2022年宿州市主城区小学、初中学区一览表(试行)》。

Baidu
map