您的位置:首页> 西二铺镇人民政府 > 社会救助领域 > 特困人员救助供养
信息分类: 内容分类: 特困人员救助供养
发文日期: 2025-09-17 08:48:18 生成日期: 2025-09-17 08:48:18
生效时间: 废止时间:
发布机构: 西二铺镇人民政府 文  号:
名  称: 特困人员保障标准、办理流程
词:

特困人员保障标准、办理流程

文章来源: 西二铺镇人民政府 浏览量: 发表时间:2025-09-17 08:48 责任编辑: 西二铺乡人民政府
字体大小:【    】

一、特困人员供养标准

农村特困供养基本生活标准为每人每年 11268 元, 财政补贴标准为每人每年 9384 元(每人每月 782 元)。城市特困 人员基本生活保障标准为每人每年 12684 元,财政补贴标准为每 人每年 10800 元(每人每月 900 元)。

二、特困人员失能失智护理补贴标准

城乡特困人员照料护理标准分为全护理、半护理、全自理3档。集中供养特困人员的全护理、半护理、全自理照料护理标准分别不低于当地最低月工资标准的50%、30%、4%,分散供养特困人员的全护理、半护理、全自理照料护理标准分别不低于当地最低月工资标准的35%、20%、3%,全自理照料护理标准不得高于当地重度残疾人护理补贴标准。

特困供养人员失能失智补贴标准。根据市人社局提供数据全市最低工资标准为1930元/月,集中供养特困人员的全护理标准为965元/月,半护理标准为579元/月,全自理护理标准为78元/月,分散供养特困人员的全护理标准为676元/月,半护理标准为386元/月,全自理护理标准为58元/月。

三、实施程序

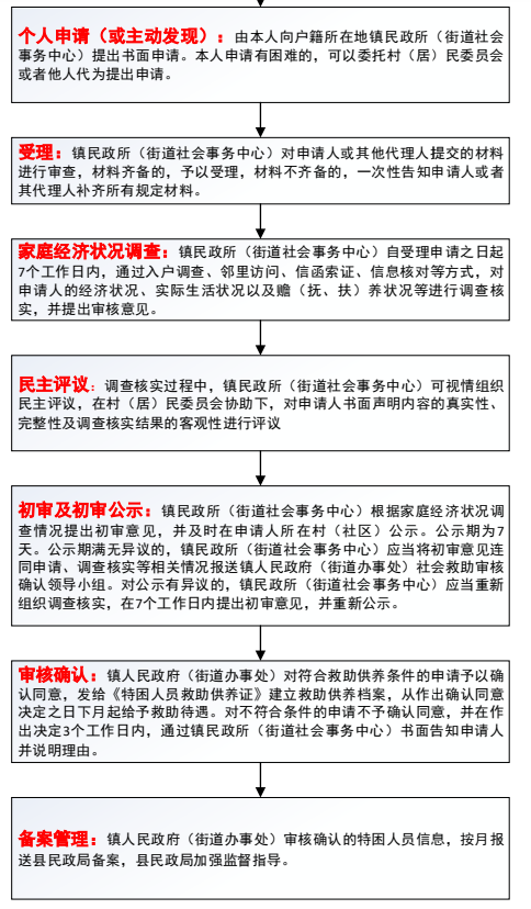
(一)申请程序

由本人向户籍所在地乡镇人民政府(街道办事处)民政所(办)提出书面申请。本人申请有困难的,可以委托村(居)民委员会或者他人代为提出申请。申请材料主要包括本人有效身份证明,劳动能力、生活来源、财产状况以及赡养、抚养、扶养情况的书面声明,签署所提供申请材料真实、完整的承诺书,残疾人还应当提供第二代《中华人民共和国残疾人证》。申请人应当履行授权核查家庭经济状况的相关手续。

(二)审核确认

将特困审核确认权限下放至乡镇(街道)后,在乡镇(街道)建立党(工)委领导、政府(办事处)负责、部门参与的特困供养人员救助联审联批制度,县级民政部门加强监督指导。特困办理时限压缩到20个工作日内。

乡镇人民政府(街道办事处)应当自受理申请之日起7个工作日内,通过入户调查、邻里访问、信函索证、民主评议、信息核对等方式,对申请人的经济状况、实际生活状况以及赡养、抚养、扶养状况等进行调查核实(对经济状况核对和入户调查无异议的救助申请家庭,可不进行民主评议),并提出审核意见。

申请人以及有关单位、组织或者个人应当配合调查,如实提供有关情况。村(居)民委员会应当协助乡镇人民政府(街道办事处)开展调查核实。

调查核实过程中,有异议或了解不清楚的乡镇人民政府(街道办事处)可视情组织民主评议,在村(居)民委员会协助下,对申请人书面声明内容的真实性、完整性及调查核实结果的客观性进行评议。

乡镇人民政府(街道办事处)应当将审核意见及时在申请人所在村(社区)公示。公示期为7天。

公示期满无异议的,由乡镇人民政府(街道办事处)确认后,发给《特困人员救助供养证》,建立救助供养档案,从批准之日下月起给予救助供养待遇,并通过乡镇人民政府(街道办事处)在申请人所在村(社区)公布,并报县级人民政府民政部门备案。对公示有异议的,乡镇人民政府(街道办事处)应当重新组织调查核实,在7个工作日内提出审核意见,并重新公示。对不符合救助供养条件的申请,审批机关不予批准,并书面告知申请人。


2025年宿州市特困人员救助供养办理流程

Baidu
map