长辈版
无障碍
繁体中文
您的位置:
首页
> 汴河街道办事处
>
救灾领域
>
备灾管理
信息分类:
内容分类:
备灾管理
发文日期:
2024-12-05 15:43:06
生成日期:
2024-12-05 15:43:06
生效时间:
废止时间:
发布机构:
汴河街道办事处
文 号:
名 称:
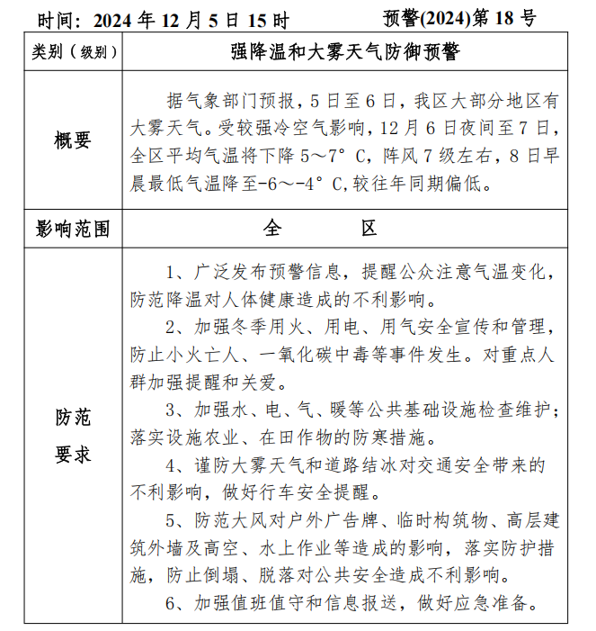
【气温预警】强降温和大雾天气防御预警
关
键
词:
【气温预警】强降温和大雾天气防御预警
文章来源: 宿州市埇桥区应急管理局
浏览量:
发表时间:2024-12-05 15:43
责任编辑: 汴河街道办事处
字体大小:
【
大
中
小
】
map