您的位置:首页> 道东街道办事处 > 财政预决算领域 > 财政决算
信息分类: 内容分类: 财政决算
发文日期: 2021-08-27 16:07:44 生成日期: 2021-08-27 16:07:44
生效时间: 废止时间:
发布机构: 道东街道办事处 文  号:
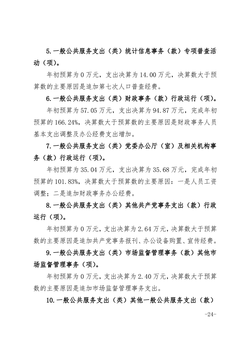
名  称: 埇桥区道东街道2020年度部门决算
词:

埇桥区道东街道2020年度部门决算

文章来源: 道东街道办事处 浏览量: 发表时间:2021-08-27 16:07 责任编辑: 道东街道办事处
字体大小:【    】
































Baidu
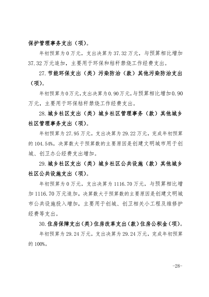
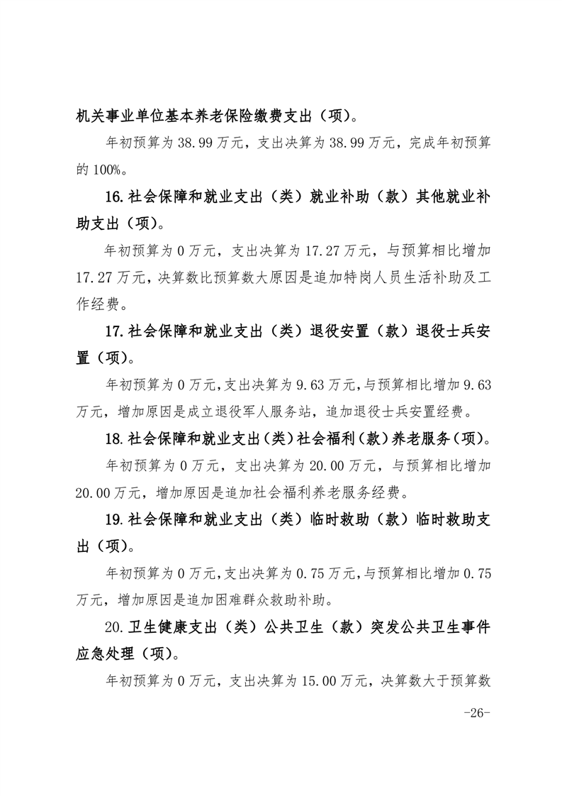
map