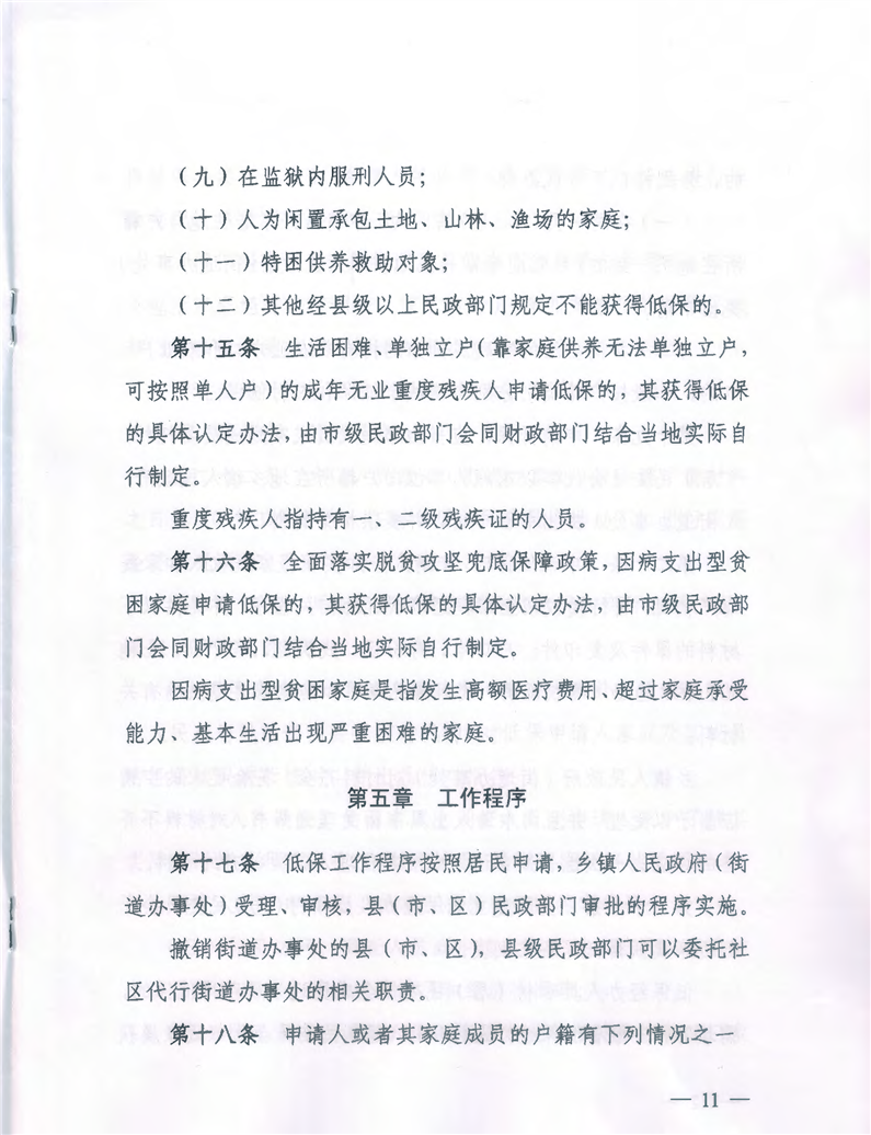
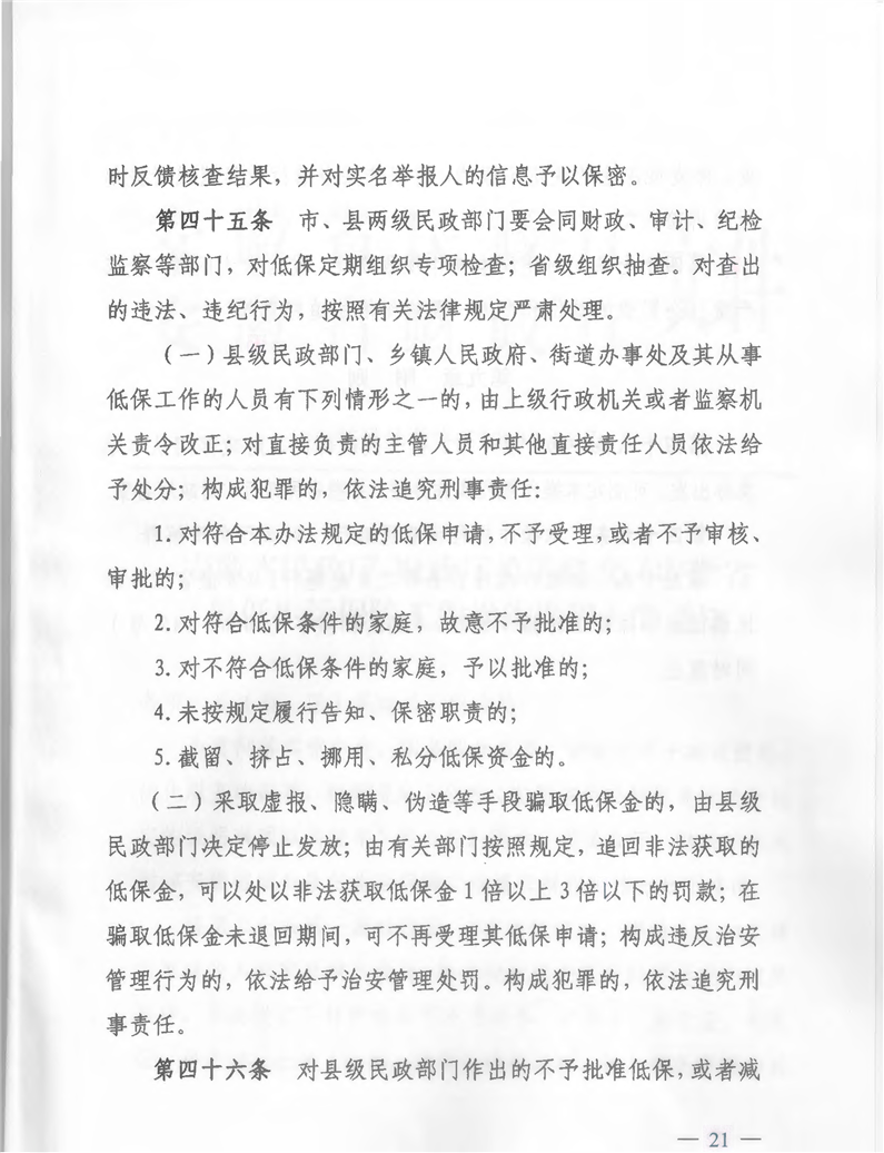
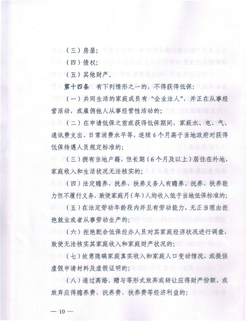
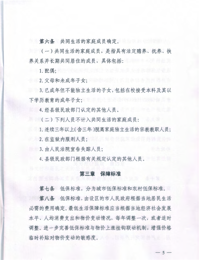
您的位置:首页> 道东街道办事处 > 社会救助领域 > 最低生活保障
信息分类: 内容分类: 最低生活保障
发文日期: 2026-03-12 16:16:41 生成日期: 2026-03-12 16:16:41
生效时间: 废止时间:
发布机构: 道东街道办事处 文  号:
名  称: 【政策文件】《安徽省最低生活保障工作操作规程》(皖民社救字〔2019〕56号)
词:

【政策文件】《安徽省最低生活保障工作操作规程》(皖民社救字〔2019〕56号)

文章来源: 道东街道办事处 浏览量: 发表时间:2026-03-12 16:16 责任编辑: 道东街道办事处
字体大小:【    】






















Baidu
map