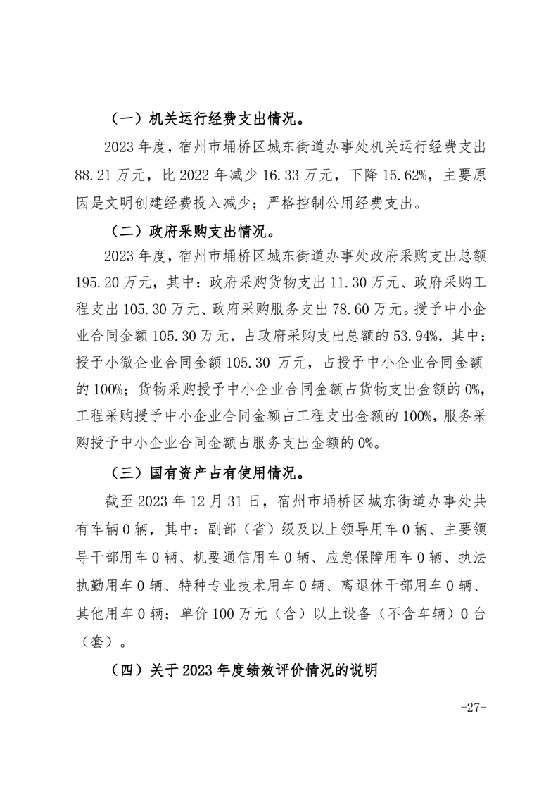
您的位置:首页> 城东街道办事处 > 财政预决算领域 > 财政决算
信息分类: 内容分类: 财政决算
发文日期: 2024-08-28 16:23:41 生成日期: 2024-08-28 16:23:41
生效时间: 废止时间:
发布机构: 城东街道办事处 文  号:
名  称: 宿州市埇桥区城东街道办事处2023年度部门决算
词:

宿州市埇桥区城东街道办事处2023年度部门决算

文章来源: 城东街道办事处 浏览量: 发表时间:2024-08-28 16:23 责任编辑: 城东街道办事处
字体大小:【    】






























Baidu
map