您的位置:首页> 北杨寨行管区 > 农村危房改造领域 > 认定结果
信息分类: 其他,城乡建设、环境保护,其它 内容分类: 认定结果
发文日期: 2020-06-30 15:20:13 生成日期: 2020-06-30 15:20:13
生效时间: 废止时间:
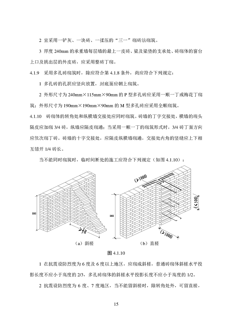
发布机构: 北杨寨行管区 文  号:
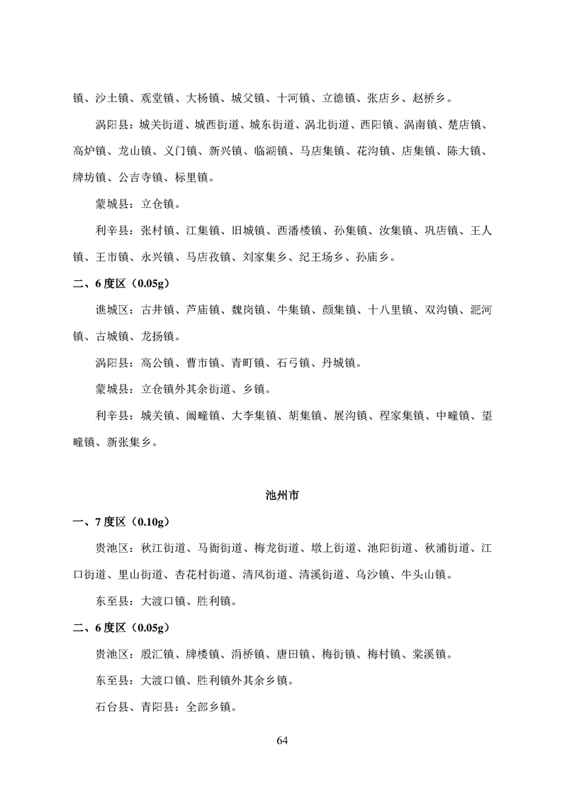
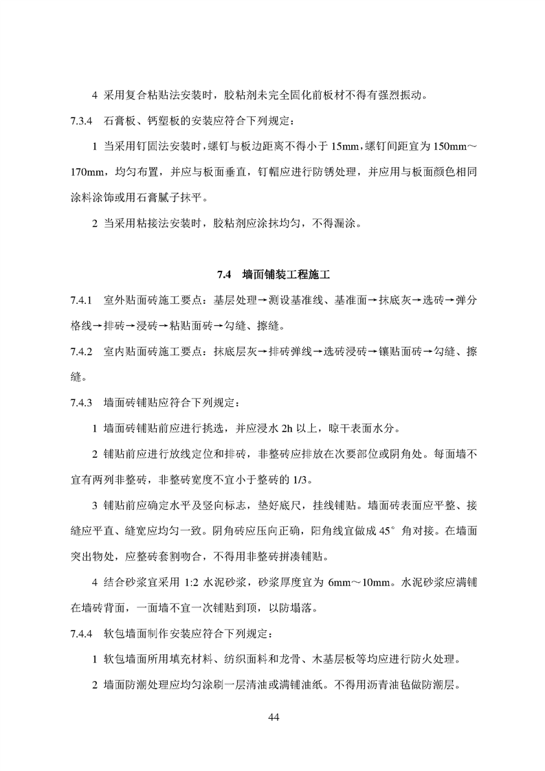
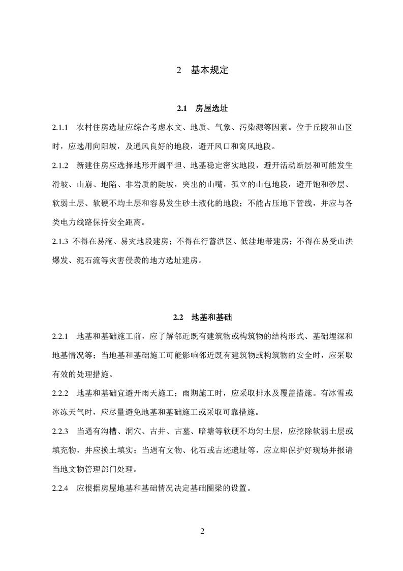
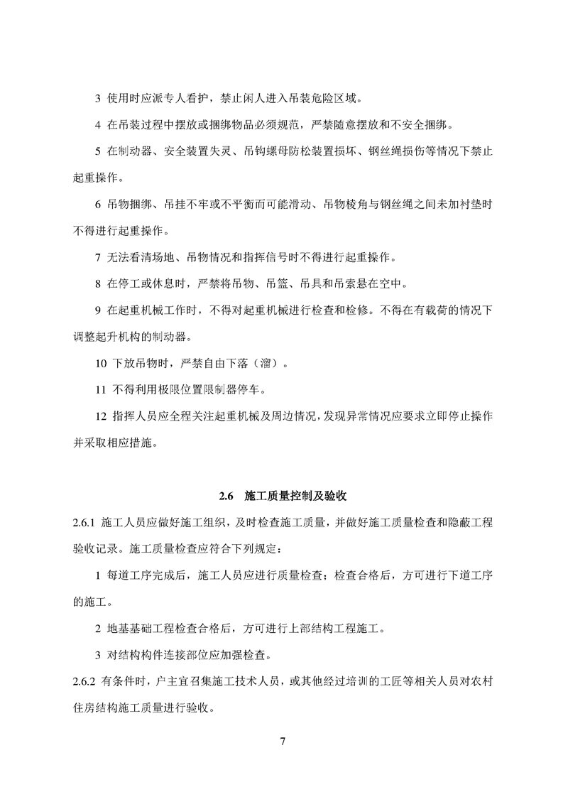
名  称: 安徽省农村住房施工技术导则
词:

安徽省农村住房施工技术导则

文章来源: 北杨寨行管区 浏览量: 发表时间:2020-06-30 15:20 责任编辑: 北杨寨行管区
字体大小:【    】













































































Baidu
map