长辈版
无障碍
繁体中文
您的位置:
首页
> 北杨寨行管区
>
财政预决算领域
>
三公经费
信息分类:
内容分类:
三公经费
发文日期:
2025-02-08 16:47:09
生成日期:
2025-02-08 16:47:09
生效时间:
废止时间:
发布机构:
北杨寨行管区
文 号:
名 称:
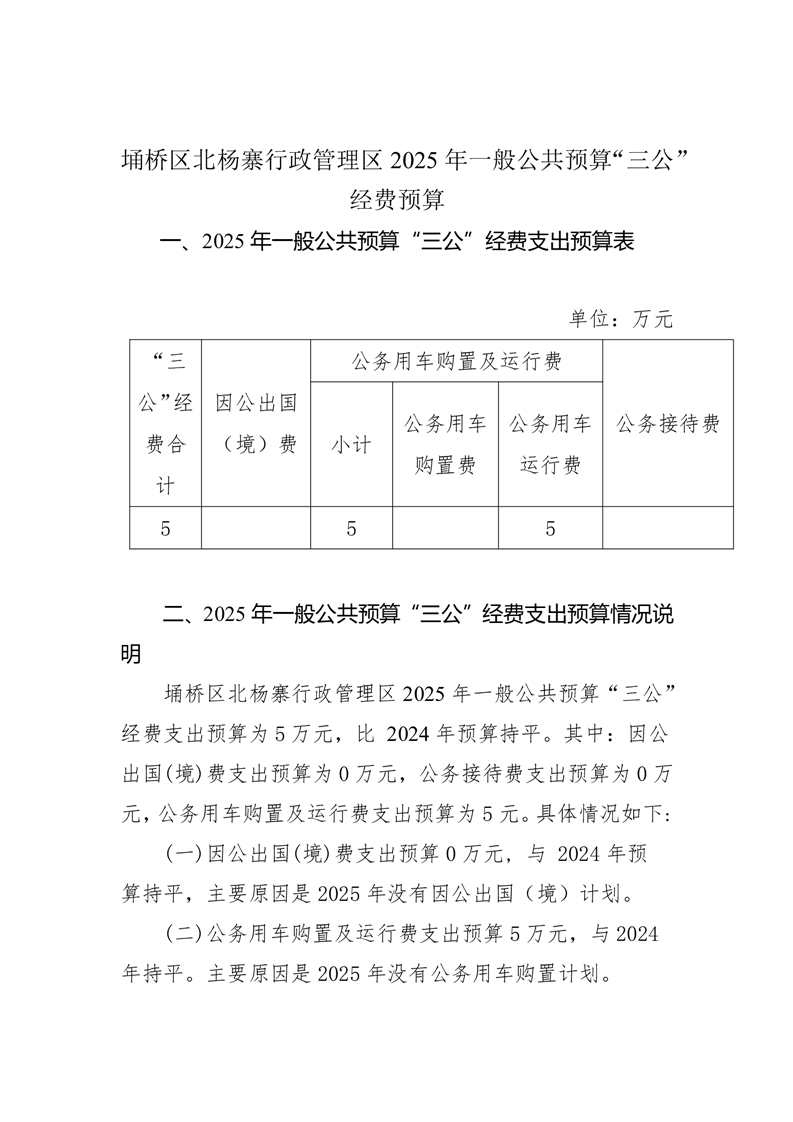
埇桥区北杨寨行政管理区2025年一般公共预算三公经费
关
键
词:
埇桥区北杨寨行政管理区2025年一般公共预算三公经费
文章来源: 北杨寨行管区
浏览量:
发表时间:2025-02-08 16:47
责任编辑: 北杨寨行管区
字体大小:
【
大
中
小
】
map