长辈版
无障碍
繁体中文
您的位置:
首页
> 蒿沟镇人民政府
>
财政预决算领域
>
政府决算
信息分类:
内容分类:
政府决算
发文日期:
2023-08-23 11:00:16
生成日期:
2023-08-23 11:00:16
生效时间:
废止时间:
发布机构:
蒿沟镇人民政府
文 号:
名 称:
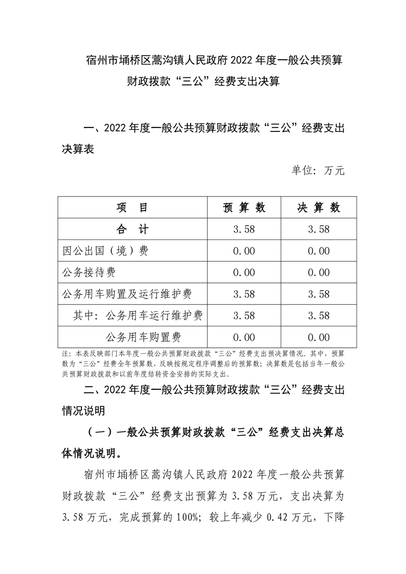
宿州市埇桥区蒿沟镇人民政府2022年度一般公共预算财政拨款“三公”经费支出决算
关
键
词:
宿州市埇桥区蒿沟镇人民政府2022年度一般公共预算财政拨款“三公”经费支出决算
文章来源: 蒿沟镇人民政府
浏览量:
发表时间:2023-08-23 11:00
责任编辑: 蒿沟镇人民政府
字体大小:
【
大
中
小
】
map