长辈版
无障碍
繁体中文
您的位置:
首页
> 蒿沟镇人民政府
>
义务教育领域
>
财务信息
信息分类:
内容分类:
财务信息
发文日期:
2024-04-15 10:03:37
生成日期:
2024-04-15 10:03:37
生效时间:
废止时间:
发布机构:
蒿沟镇人民政府
文 号:
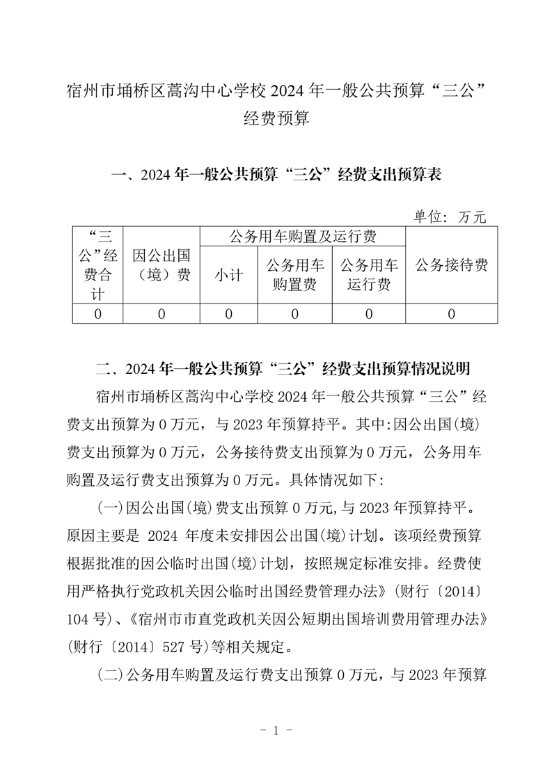
名 称:
宿州市埇桥区蒿沟中心学校2024年三公经费预算
关
键
词:
宿州市埇桥区蒿沟中心学校2024年三公经费预算
文章来源: 蒿沟镇人民政府
浏览量:
发表时间:2024-04-15 10:03
责任编辑: 蒿沟镇人民政府
字体大小:
【
大
中
小
】
map