长辈版
无障碍
繁体中文
您的位置:
首页
> 蒿沟镇人民政府
>
财政预决算领域
>
政府决算
信息分类:
内容分类:
政府决算
发文日期:
2024-08-28 19:21:05
生成日期:
2024-08-28 19:21:05
生效时间:
废止时间:
发布机构:
蒿沟镇人民政府
文 号:
名 称:
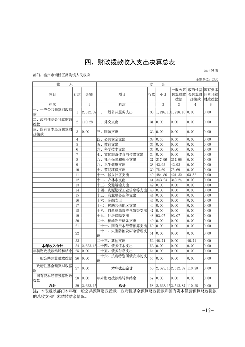
宿州市蒿沟镇人民政府2023年度部门决算
关
键
词:
宿州市蒿沟镇人民政府2023年度部门决算
文章来源: 蒿沟镇人民政府
浏览量:
发表时间:2024-08-28 19:21
责任编辑: 蒿沟镇人民政府
字体大小:
【
大
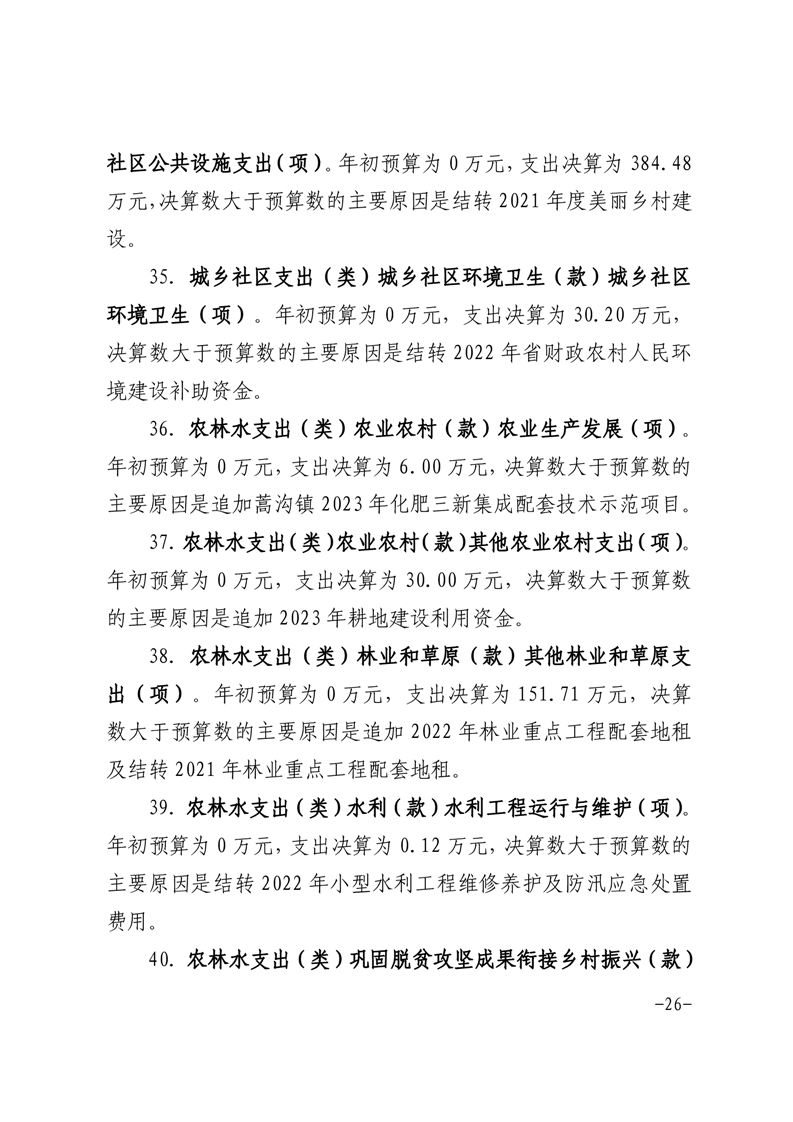
中
小
】
map