您的位置:首页> 苗庵镇人民政府 > 财政预决算领域 > 政府决算
信息分类: 内容分类: 政府决算
发文日期: 2023-08-23 15:38:10 生成日期: 2023-08-23 15:38:10
生效时间: 废止时间:
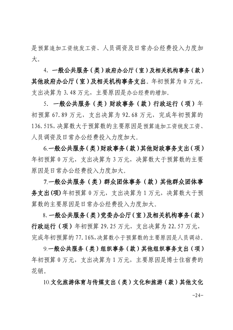
发布机构: 苗庵镇人民政府 文  号:
名  称: 宿州市埇桥区苗庵镇人民政府2022年度部门决算
词:

宿州市埇桥区苗庵镇人民政府2022年度部门决算

文章来源: 苗庵镇人民政府 浏览量: 发表时间:2023-08-23 15:38 责任编辑: 苗庵乡人民政府
字体大小:【    】


































Baidu
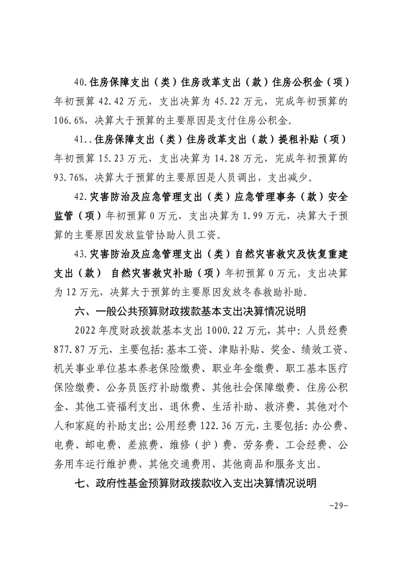
map