| 索引号: | 003192108/202509-00013 | 信息分类: | 意见征集 |
|---|---|---|---|
| 内容分类: | 其他,其它,个人 | 发布机构: | 宿州市埇桥区住房和城乡建设局 |
| 成文日期: | 2025-09-30 | 发布时间: | 2025-09-30 10:44 |
| 文号: | 非正式文件,无文号 | 有效性: | 有效 |
| 废止时间: | 暂无 | 关键词: | |
| 名称: | 【公众征集】关于征求埇桥区2025年城镇老旧住房装修领域补贴名单公众监督意见的公告 | ||
| 审核人: | 初审:栾环宇     复审:李静    终审: 高方松 | ||
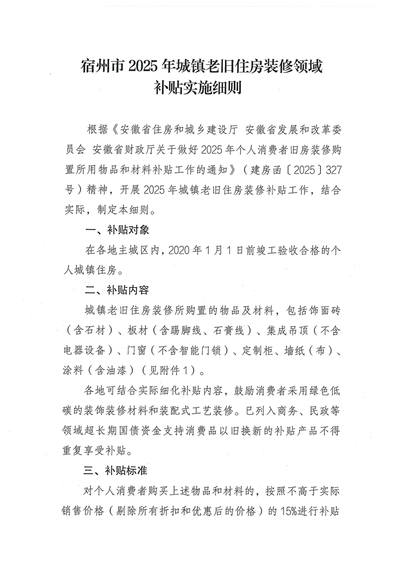
根据《关于印发〈宿州市 2025 年城镇老旧住房装修领域补贴实施细则〉的通知》(宿房〔2025〕52号)有关规定,现将第一批埇桥区城镇老旧住宅装修补贴发放申请审核通过名单予以公示(具体见附件2)。
公示期为7天,自2025年9月30日至2025年10月14日。如有异议,请于公示期间及时反映,反映情况和问题必须实事求是,应签署或告知真实姓名。公示无异议或异议不成立的,确定为补贴发放对象,并按规定依序向其拨付补贴资金。
电子邮箱:yqwyglzx@163.com,邮件标题请注明“埇桥区旧房装修补贴审核通过名单监督意见”字样。
电话:0557-3031571(上午8:00-12:00,下午14:30-17:30),联系人:吕伟伟。
邮寄地址:宿州市西昌南路700号埇桥区住房和城乡建设局,邮政编码:234000,并请在信封上注明“宿州市埇桥区旧房装修补贴审核通过监督意见”。
附件1:《关于印发〈宿州市 2025 年城镇老旧住房装修领域补贴实施细则〉的通知》
附件2:《埇桥区城镇老旧住宅装修补贴发放申请公示信息表(第一批)》
宿州市埇桥区住房和城乡建设局
2025年9月30日
附件1:






附件2:
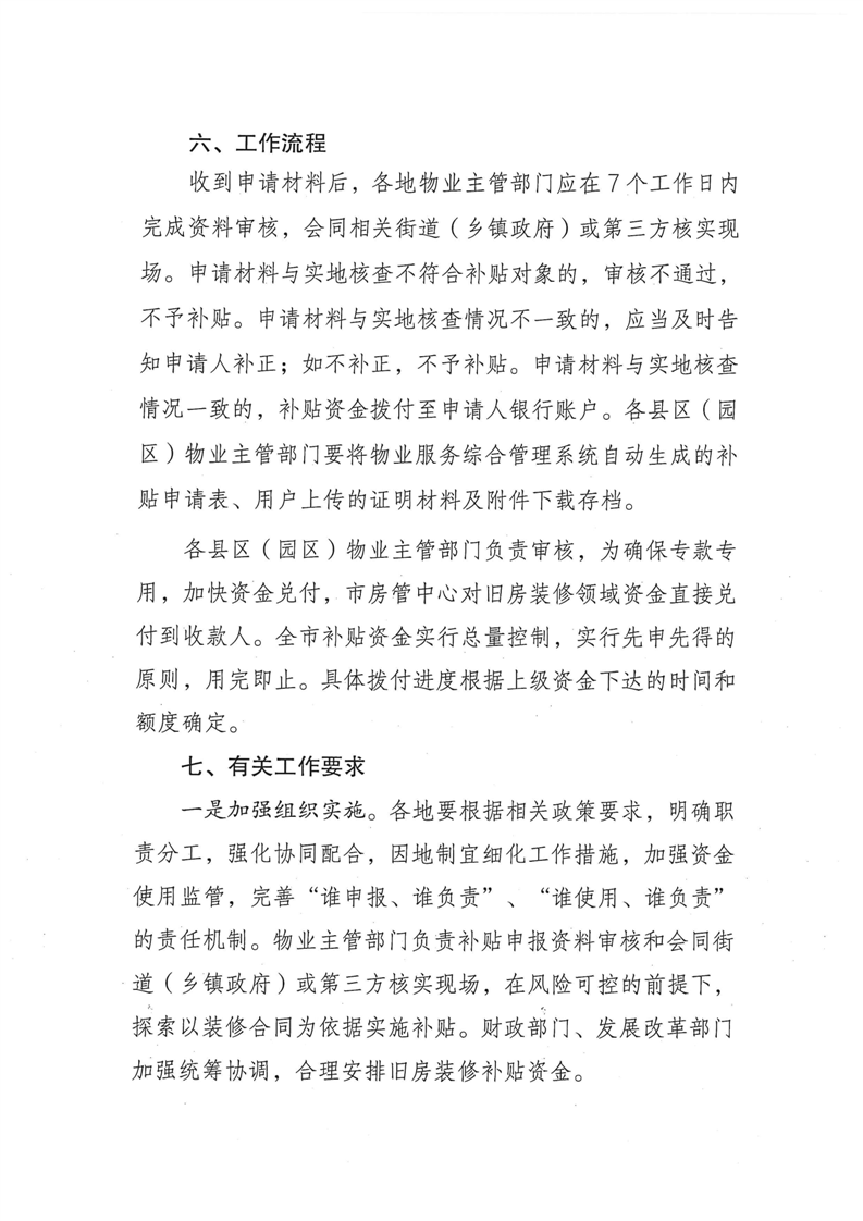
| 埇桥区城镇老旧住宅装修补贴发放申请公示信息表(第一批) | |||||||
| 序号 | 补贴申请人 | 房屋所在区域 | 房屋所在小区 | 房屋坐落 | 申请物品材料总金额(元) | 预计可补贴金额(元) | 申请时间 |
| 1 | 陈*亚 | 三里湾街道 | 凤池小区 | 13幢3单元1室 | 38380 | 5757 |
2025.09.09 17:15:11 |
| 2 | 孙* | 三八街道 |
三十处小区 | 北区19栋0504室 | 30700 |
4605 |
2025.09.11 10:27:48 |
| 3 | 程*铭 | 三八街道 | 首钢首御 |
一期7栋908室 | 34527.30 |
5179.1 | 2025.09.09 14:47:35 |
| 4 | 赵*厦 | 三八街道 | 水木清华小区 | 5#楼0104室 | 36535 | 5480.25 | 2025.09.09 16:00:01 |
| 5 | 韩*梅 | 南关街道 | 城市嘉园 | 15#楼0104室 | 116510 | 17476.5 | 2025.9.9 19:49:50 |
| 6 | 王*春 | 三八街道 | 上河城 | 48栋1801 | 135100 | 20000 | 2025.09.11 10:06:14 |
| 7 | 张*儿 | 三里湾街道 | 食品公司综合楼 | 淮河东路路南 | 83804.84 | 12570.73 | 2025.09.15 18:26:53 |
| 8 | 徐* | 三八街道 | 哈佛玫瑰园 | B区5#楼905 | 138000 | 20000 |
2025.09.15 20:05:16 |
| 9 | 岳* | 西关街道 | 元一新天地 |
B10#楼3301室 | 8800 |
1320 | 2025.09.13 11:02:43 |
| 10 | 梁*英 | 三八街道 | 港利锦绣江南小区 | 11#楼0103室 | 94658 | 14198.7 | 2025.9.15 11:46:06 |
| 11 | 徐*轩 | 南关街道 | 瀚林苑小区 | 2栋3001室 | 148728 | 20000 | 2025.9.17 10:33:47 |
| 12 | 陈*楠 | 南关街道 | 康苑小区 | 4栋0104室 | 27450 | 4117.5 | 2025.9.17 11:10:45 |
| 13 | 陶*云 | 三里湾街道 | 凤池小区 | 6栋3单元2号 | 52618 | 7892.7 | 2025.9.17 10:08:34 |
| 14 | 邱* | 南关街道 | 祁东新村小区 | 4号楼0205室 | 46832 | 7024.8 | 2025.9.19 15:07:57 |
| 15 | 刘* | 三里湾街道 | 怡苑小区 | 北楼1单元301室 | 46009.9 | 6901.49 | 2025.9.18 15:45:40 |
| 16 | 张* | 南关街道 | 恒馨财富广场小区 | 9栋楼906室 | 114729 | 17209.35 | 2025.9.18 22:02:03 |
| 17 | 温*利 | 北关街道 | 天鹅湾小区 | 高层8栋204 | 117540 | 17631 | 2025.9.19 16:27:01 |
| 18 | 蔡*华 | 北关街道 | 新兴小区 | 雪枫路育才巷6号 | 24070 | 3610.5 | 2025.9.19 8:58:30 |
| 19 | 赵* | 北关街道 | 恒大御景湾 | 10#楼2604 | 125988 | 18898.2 | 2025.9.19 11:38:06 |
| 20 | 李*峰 | 三八街道 | 怡海花园 | 10#楼4户 | 36856 | 5528.4 | 2025.9.22 15:12:25 |
| 21 | 陈*贞 | 三八街道 | 凯旋百年二期 | B-17楼0104 | 43671 | 6550.65 | 2025.9.21 19:50:34 |
| 22 | 李* | 三八街道 | 御璟兰庭小区 | 12#楼0503室 | 77765 |
11664.75 |
2025.9.18 16:54:12 |
| 23 | 史*秋 | 三八街道 | 哈弗国际玫瑰园 | B区16#楼2007室 | 20190 | 3028.5 | 2025.9.18 13:46:24 |
| 24 | 李*龙 | 三八街道 | 哈弗国际玫瑰园 | 16#楼3308室 | 135000 | 20000 | 2025.9.19 09:06:57 |
| 25 | 刘*婷 | 三八街道 | 哈弗国际玫瑰园 | 15栋3单元806 | 162580 | 20000 | 2025.9.19 12:04:06 |
| 26 | 李* | 北关街道 | 公园道一号 | 8#楼1508室 | 97400 | 14610 | 2025.9.21 16:11:49 |
| 27 | 阮*峰 | 北关街道 | 雪枫新村 | 11#0515室 | 64398.12 | 9659.72 | 2025.9.24 18:49:48 |
| 28 | 丁*辉 | 三里湾街道 | 东景园小区 | 3#楼0307室 | 29987 | 4498.05 | 2025.9.22 9:47:19 |