| 索引号: | 003192108/202512-00003 | 信息分类: | 意见征集 |
|---|---|---|---|
| 内容分类: | 其他,其它,个人 | 发布机构: | 宿州市埇桥区住房和城乡建设局 |
| 成文日期: | 2025-12-05 | 发布时间: | 2025-12-05 11:00 |
| 文号: | 非正式文件,无文号 | 有效性: | 有效 |
| 废止时间: | 暂无 | 关键词: | |
| 名称: | 【公众征集】关于征求埇桥区2025年城镇老旧住房装修领域补贴名单公众监督意见的公告(第六批) | ||
| 审核人: | 初审:栾环宇     复审:李静    终审: 高方松 | ||
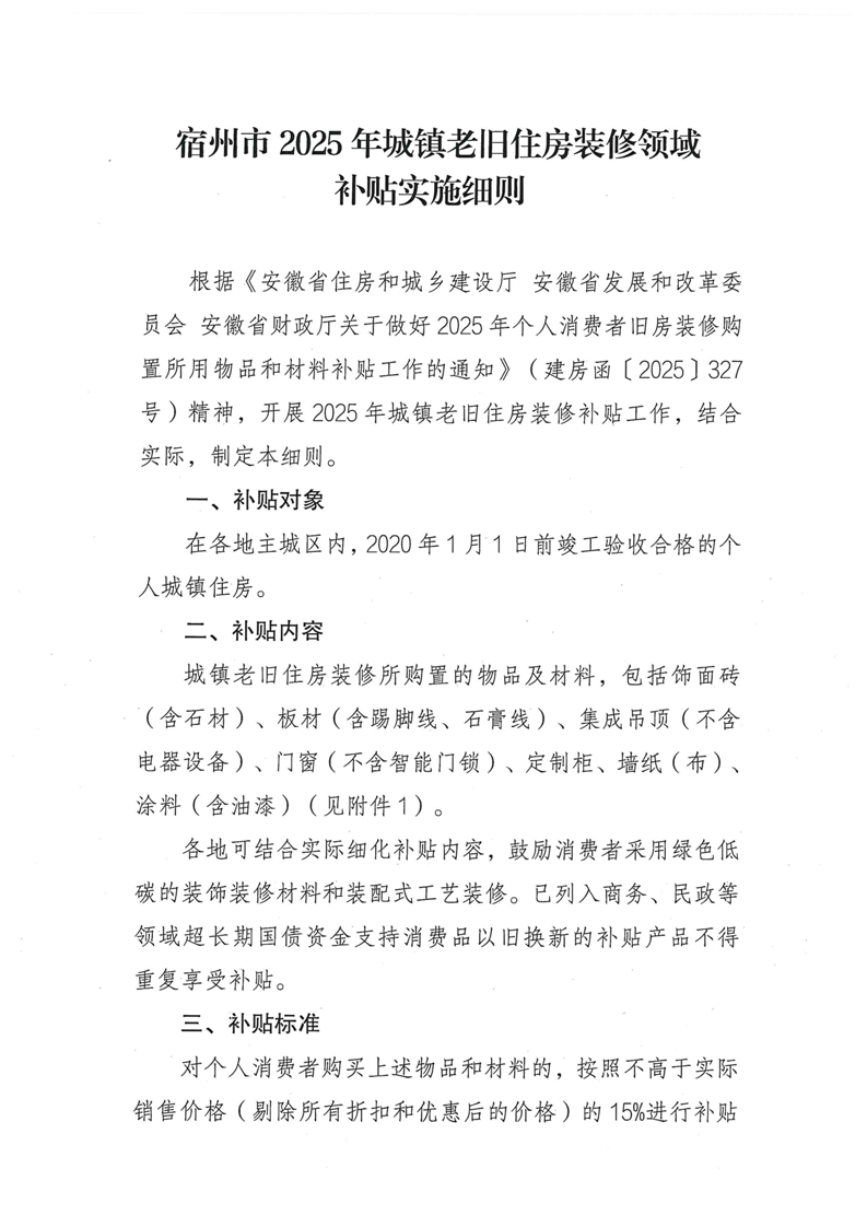
根据《关于印发〈宿州市 2025 年城镇老旧住房装修领域补贴实施细则〉的通知》(宿房〔2025〕52号)有关规定,现将第六批埇桥区城镇老旧住宅装修补贴发放申请审核通过名单予以公示(具体见附件2)。
公示期为7天,自2025年12月5日至2025年12月15日。如有异议,请于公示期间及时反映,反映情况和问题必须实事求是,应签署或告知真实姓名。公示无异议或异议不成立的,确定为补贴发放对象,并按规定依序向其拨付补贴资金。
电子邮箱:yqwyglzx@163.com,邮件标题请注明“埇桥区旧房装修补贴审核通过名单监督意见”字样。
电话:0557-3031571(上午8:00-12:00,下午14:30-17:30),联系人:吕伟伟。
邮寄地址:宿州市西昌南路700号埇桥区住房和城乡建设局,邮政编码:234000,并请在信封上注明“宿州市埇桥区旧房装修补贴审核通过监督意见”。
附件1:《关于印发〈宿州市 2025 年城镇老旧住房装修领域补贴实施细则〉的通知》
附件2:《埇桥区城镇老旧住宅装修补贴发放申请公示信息表(第六批)》
宿州市埇桥区住房和城乡建设局
2025年12月5日
附件1






附件2
| 埇桥区城镇老旧住宅装修补贴发放申请公示信息表(第六批) | |||||||
| 序号 | 补贴申请人 | 房屋所在区域 | 房屋所在小区 | 房屋坐落 | 申请物品材料总金额(元) | 预计可补贴金额(元) | 申请时间 |
| 1 | 吴*云 | 南关街道 | 交通局宿舍 | 1栋102室 | 31500 | 4725 | 2025.12.3 15:16:46 |
| 2 | 李*标 | 城东街道 | 洪河小区 | 4#楼0403室 | 12000 | 1800 | 2025.11.25 11:59:16 |
| 3 | 关* | 道东街道 | 恒丰城东新城 | A10#楼(住宅)1503室 | 38215.08 | 5732.26 | 2025.11.26 19:47:38 |
| 4 | 冯*伟 | 西关街道 | 林泉苑 | A#楼1503室 | 22425 | 3363.75 | 2025.11.27 14:37:42 |
| 5 | 刘* | 西关街道 | 凤凰假日 | 2栋0306室 | 58600.4 | 8790.06 | 2025.11.26 23:22:33 |
| 6 | 杜* | 西关街道 | 宋园小区东区 | 12栋二单元805 | 59145 | 8871.75 | 2025.11.27 16:37:43 |
| 7 | 张*娟 | 西关街道 | 银河绿苑 | 56#楼0302室 | 140124.26 | 20000 | 2025.11.28 11:14:23 |
| 8 | 刘*忠 | 三八街道 | 鹏程小区 | 11栋二单元608室 | 30781.52 | 4617.23 | 2025.11.21 13:59:38 |
| 9 | 朱*峰 | 三八街道 | 迎宾小区 | 6#楼2001室 | 39917.2 | 5987.58 | 2025.11.18 16:40:44 |
| 10 | 张*启 | 三八街道 | 明日·世纪花园 | 30#楼0203室 | 86684 | 13002.6 | 2025.11.25 17:48:07 |
| 11 | 李*南 | 三八街道 | 哈弗国际社区B区 | 19#楼2405室 | 47893.7 | 7184.06 | 2025.11.27 17:36:05 |
| 12 | 朱*辉 | 北关街道 | 恒大御景湾小区 | 10# 楼2806 | 10000 | 1500 | 2025.11.18 18:54:00 |
| 13 | 张* | 北关街道 | 公园道一号 | 15#楼(住宅)1608室 | 59148.94 | 8872.34 | 2025.11.24 15:56:15 |
| 14 | 李* | 北关街道 | 教南小区雪枫路 | 南1#楼 | 21619.5 | 3242.93 | 2025.11.26 19:03:21 |
| 15 | 王* | 北关街道 | 两淮北关新城 | C区2#楼0505 | 70449 | 10567.35 | 2025.11.25 17:22:08 |
| 16 | 侯*元 | 南关街道 | 薛芦巷 | 7-5室 | 83465.4 | 12519.81 | 2025.12.1 9:52:10 |
| 17 | 况*祥 | 南关街道 | 祁东新村 | 22#楼0105室 | 145718 | 20000 | 2025.11.28 10:51:41 |
| 18 | 张*爽 | 三里湾街道 | 新天华城 | 2幢905 | 29881.16 | 4482.17 | 2025.11.28 0:25:25 |
| 19 | 张* | 三八街道 | 明日世纪花园 | 49#楼0906室 | 51812.5 | 7771.88 | 2025.12.1 10:48:24 |
| 20 | 武*媛 | 三八街道 | 明日世纪花园 | 32#楼0605室 | 18074.44 | 2711.17 | 2025.11.24 18:41:56 |
| 21 | 王* | 三八街道 | 明日世纪花园 | 8#楼0501室 | 2000 | 300 | 2025.11.28 16:05:10 |
| 22 | 陈*梦 | 三八街道 | 安厦新街坊 | 5栋502室 | 6700 | 1005 | 2025.11.28 18:02:07 |
| 23 | 付*莉 | 三八街道 | 名宿华府 | 33栋1单元401室 | 15387 | 2308.05 | 2025.12.1 16:40:15 |
| 24 | 高*印 | 西关街道 | 西关宿蒙路 | 李石门巷 | 130750 | 19612.5 | 2025.12.2 16:03:22 |
| 25 | 赵*婉 | 西关街道 | 园林处宿舍 | 0502室 | 41369 | 6205.35 | 2025.11.28 11:18:12 |
| 26 | 牛* | 三八街道 | 名宿华府 | 29#楼0102室 | 121418 | 18212.7 | 2025.11.27 12:15:32 |
| 27 | 陈* | 三八街道 | 御湖半岛 | 2#楼0101室 | 228384.85 | 20000 | 2025.12.2 9:25:17 |
| 28 | 韩*环 | 三八街道 | 上河城小区 | 45栋1404室 | 49479 | 7421.85 | 2025.11.28 17:01:08 |
| 29 | 刘*松 | 三八街道 | 龙登和城A区 | 3#楼1103室 | 54021.1 | 8103.17 | 2025.11.26 17:39:53 |
| 30 | 代* | 三八街道 | 首钢住宅小区1期 | 2号地8#楼0404室 | 11500 | 1725 | 2025.11.19 12:10:29 |
| 31 | 宿*蕾 | 三八街道 | 哈佛国际社区B区 | 5#楼(住宅)0405室 | 79921.64 | 11988.25 | 2025.11.28 15:51:09 |
| 32 | 韩*宇 | 三八街道 | 哈佛国际社区B区 | 15#0606室 | 85023 | 12753.45 | 2025.12.1 12:56:03 |
| 33 | 孙*真 | 三八街道 | 港利锦绣江南 | C5栋0903室 | 2927 | 439.05 | 2025.11.21 21:22:52 |
| 34 | 刘* | 三八街道 | 水木清华 | 8栋1102 | 92000 | 13800 | 2025.11.27 16:37:20 |
| 35 | 刘* | 三八街道 | 万成哈佛国际A区 | 2栋1904室 | 34690.7 | 5203.61 | 2025.12.1 14:17:53 |
| 36 | 周*颖 | 三里湾街道 | 拂晓新区 | 1号楼0503 | 5500 | 825 | 2025.11.30 22:07:18 |
| 37 | 杨*飞 | 三里湾街道 | 工行宿舍 | 工行宿舍 | 109590 | 16438.5 | 2025.12.2 11:30:17 |
| 38 | 李*东 | 南关街道 | 祁东新村商 | 3楼301室 | 113660 | 17049 | 2025.11.25 9:51:21 |
| 39 | 袁* | 南关街道 | 天使小区 | 21栋3单元6层九室 | 44950 | 6742.5 | 2025.11.29 21:29:39 |
| 40 | 刘*芹 | 三八街道 | 贤林苑家天下C区 | 20#楼1207室 | 14882.4 | 2232.36 | 2025.12.1 18:53:39 |
| 41 | 张*林 | 三里湾街道 | 南方国际花园清华苑 | D-5#楼0501室 | 6600 | 990 | 2025.12.1 20:40:22 |
| 42 | 余*荣 | 三里湾街道 | 南方国际花园清华苑 | A-13#楼0101室 | 11000 | 1650 | 2025.11.30 14:03:05 |
| 43 | 赵* | 北关街道 | 天鹅湾 | 21#楼0104室 | 57199.5 | 8579.93 | 2025.11.26 9:29:08 |
| 44 | 刘*影 | 埇桥街道 | 欣意国际城 | 北1#楼810室 | 116515 | 17477.25 | 2025.11.26 16:57:57 |
| 45 | 汪* | 西关街道 | 宋元东区 | 15栋2101室 | 40603.28 | 6090.49 | 2025.12.3 8:35:34 |
| 46 | 刘*兰 | 西关街道 | 环宇银河绿苑 | 53号楼803室 | 9810 | 1471.5 | 2025.12.2 10:18:20 |
| 47 | 陈* | 西关街道 | 环宇·银河绿苑北区 | 24#楼0102室 | 133566 | 20000 | 2025.12.2 10:58:34 |
| 48 | 王*明 | 西关街道 | 环宇银河绿苑 | 53#楼0703室 | 40383.84 | 6057.58 | 2025.12.2 16:10:21 |
| 49 | 邵*华 | 北关街道 | 两淮北关新城 | E2—8号楼1701 | 37272 | 5590.8 | 2025.12.2 10:55:49 |
| 50 | 邓*磊 | 三八街道 | 恒大名都 | 3#楼1801室 | 24180 | 3627 | 2025.12.2 14:14:53 |
| 51 | 张* | 三八街道 | 拂晓大道西拂晓1#A区 | 14#楼(商住)0106室 | 81350 | 12202.5 | 2025.12.5 9:12:10 |