| 索引号: | 003192108/202512-00005 | 信息分类: | 意见征集 |
|---|---|---|---|
| 内容分类: | 其他,其它,个人 | 发布机构: | 宿州市埇桥区住房和城乡建设局 |
| 成文日期: | 2025-12-11 | 发布时间: | 2025-12-11 16:34 |
| 文号: | 非正式文件,无文号 | 有效性: | 有效 |
| 废止时间: | 暂无 | 关键词: | |
| 名称: | 【公众征集】关于征求埇桥区2025年城镇老旧住房装修领域补贴名单公众监督意见的公告(第七批) | ||
| 审核人: | 初审:栾环宇     复审:李静    终审: 高方松 | ||
根据《关于印发〈宿州市 2025 年城镇老旧住房装修领域补贴实施细则〉的通知》(宿房〔2025〕52号)有关规定,现将第七批埇桥区城镇老旧住宅装修补贴发放申请审核通过名单予以公示(具体见附件2)。
公示期为5天,自2025年12月11日至2025年12月17日。如有异议,请于公示期间及时反映,反映情况和问题必须实事求是,应签署或告知真实姓名。公示无异议或异议不成立的,确定为补贴发放对象,并按规定依序向其拨付补贴资金。
电子邮箱:yqwyglzx@163.com,邮件标题请注明“埇桥区旧房装修补贴审核通过名单监督意见”字样。
电话:0557-3031571(上午8:00-12:00,下午14:30-17:30),联系人:吕伟伟。
邮寄地址:宿州市西昌南路700号埇桥区住房和城乡建设局,邮政编码:234000,并请在信封上注明“宿州市埇桥区旧房装修补贴审核通过监督意见”。
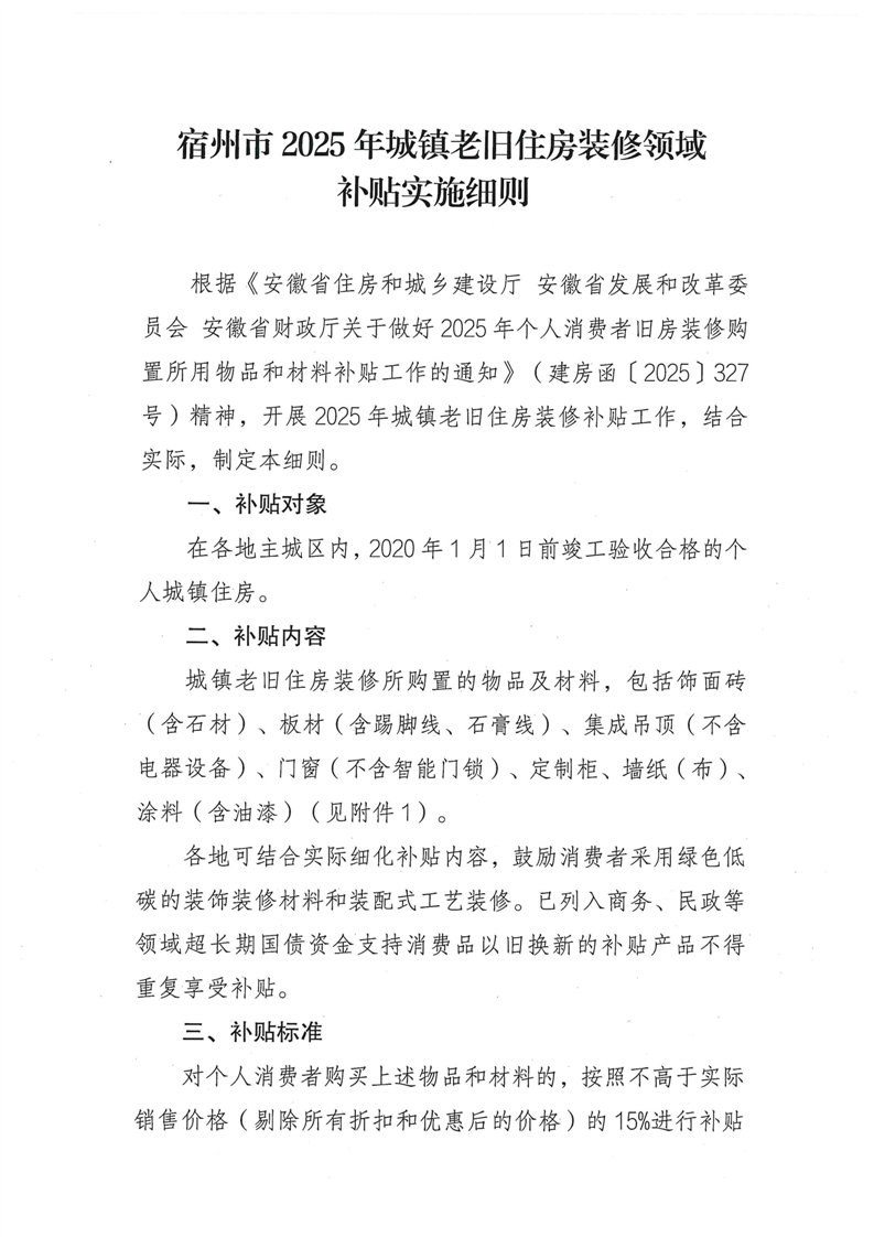
附件1:《关于印发〈宿州市 2025 年城镇老旧住房装修领域补贴实施细则〉的通知》
附件2:《埇桥区城镇老旧住宅装修补贴发放申请公示信息表(第七批)》
宿州市埇桥区住房和城乡建设局
2025年12月11日
附件1






附件2
| 埇桥区城镇老旧住宅装修补贴发放申请公示信息表(第七批) | |||||||
| 序号 | 补贴申请人 | 房屋所在区域 | 房屋所在小区 | 房屋坐落 | 申请物品材料总金额(元) | 预计可补贴金额(元) | 申请时间 |
| 1 | 陈*莉 | 三八街道 | 上河城小区 | 3号楼0203室 | 62547.68 | 9382.15 | 2025.11.26 8:08:51 |
| 2 | 王*莹 | 三里湾街道 | 水利局宿舍 | 0110室 | 24450 | 3667.5 | 2025.11.20 15:25:51 |
| 3 | 李*文 | 三八街道 | 明日世纪花园 | B1-0105 | 30000 | 4500 | 2025.11.18 16:08:55 |
| 4 | 赵*厦 | 三八街道 | 水木清华小区 | 5#楼0104室 | 33552 | 5032.8 | 2025.09.09 16:00:01 |
| 5 | 李*洋 | 北关街道 | 恒大御景湾 | 1栋1002室 | 43587.3 | 6538.1 | 2025.11.6 18:45:20 |
| 6 | 鹿* | 三八街道 | 丽景湾 | 12#楼0404室 | 65543 | 9831.45 | 2025.11.24 11:25:16 |
| 7 | 谢* | 三八街道 | 凯旋百年小区 | A4楼1503室 | 35700 | 5355 | 2025.12.2 9:59:10 |
| 8 | 朱*茂 | 三八街道 | 中辰一品 | 2-15#楼0402室 | 22998.8 | 3449.82 | 2025.12.5 16:14:54 |
| 9 | 崔* | 南关街道 | 大观园.家天下 | D22#楼0303室 | 104440 | 15666 | 2025.12.2 14:46:23 |
| 10 | 周* | 南关街道 | 大观园家天下F区(芳林苑) | 19栋502室 | 61430 | 9214.5 | 2025.12.3 17:35:09 |
| 11 | 杨* | 西关街道 | 宋园小区 | 10栋1301室 | 65000 | 9750 | 2025.12.3 17:04:13 |
| 12 | 祝*艳 | 西关街道 | 光彩城美庐花园A区 | 17#楼0203室 | 35848 | 5377.2 | 2025.12.3 22:50:30 |
| 13 | 黄*利 | 西关街道 | 银河绿苑南区 | 28橦301 | 41920 | 6288 | 2025.12.8 9:31:53 |
| 14 | 马* | 埇桥街道 | 西仙桥小区东区 | 3号楼403室 | 32541 | 4881.15 | 2025.12.3 10:33:05 |
| 15 | 张*南 | 北关街道 | 两淮北关新城中华园小区 | A-5#楼0101室 | 60100 | 9015 | 2025.12.3 9:58:24 |
| 16 | 曹*雯 | 三八街道 | 拂晓1#A区(安置区) | 21#楼(住宅)0204室 | 72891 | 10933.65 | 2025.12.3 18:08:02 |
| 17 | 杜* | 三八街道 | 大观园家天下C区 | 18#楼1506室 | 12600 | 1890 | 2025.12.4 8:21:27 |
| 18 | 谷*梅 | 三八街道 | (磬云家园)安置区 | 14#楼1001室 | 133980 | 20000 | 2025.12.4 21:57:33 |
| 19 | 刘*芳 | 三八街道 | 凯旋百年小区 | A-4#楼 | 15000 | 2250 | 2025.12.3 19:42:32 |
| 20 | 叶* | 三八街道 | 磬云安置小区 | 20栋406 | 46357 | 6953.55 | 2025.12.4 13:10:32 |
| 21 | 张* | 三八街道 | 汴水苑 | 2栋1单元1901 | 11280 | 1692 | 2025.12.4 9:31:45 |
| 22 | 丁*娟 | 三里湾街道 | 浍淮苑小区B区 | B9#商住楼2406室 | 70253 | 10537.95 | 2025.12.4 9:59:39 |
| 23 | 张*华 | 南关街道 | 瑞隆城市嘉园 | 12#楼0112室 | 5740 | 861 | 2025.12.3 15:11:42 |
| 24 | 张*倩 | 三八街道 | 哈佛国际社区B区 | 9#楼0802室 | 91455 | 13718.25 | 2025.12.8 18:36:39 |
| 25 | 邓*兰 | 南关街道 | 恒馨水木华庭 | 7栋0102室 | 29203.9 | 4380.59 | 2025.12.8 16:45:39 |
| 26 | 彭* | 南关街道 | 大观园.家天下D区 | 2#楼0406室 | 92294.28 | 13844.14 | 2025.12.8 16:57:14 |
| 27 | 王*文 | 南关街道 | 瀚林苑小区 | 4#楼2601室 | 18375 | 2756.25 | 2025.12.7 17:00:51 |
| 28 | 吴*楠 | 沱河街道 | 东城康居苑 | 18#楼0702室 | 35685 | 5352.75 | 2025.12.8 17:12:10 |
| 29 | 王*宇 | 三八街道 | 哈佛国际社区B区 | 1#楼806室 | 132827 | 19924.05 | 2025.12.3 16:16:36 |
| 30 | 侯*想 | 三八街道 | 龙登和城A区 | 7#楼1203室 | 115320 | 17298 | 2025.12.6 10:21:59 |
| 31 | 韩*园 | 三八街道 | 御璟兰庭21号楼 | 二单元1406 | 9100 | 1365 | 2025.12.8 12:47:17 |
| 32 | 张* | 三八街道 | 煤炭新村 | 4#楼0207室 | 42474 | 6371.1 | 2025.12.8 18:24:13 |
| 33 | 夏*玉 | 三八街道 | 人民检察院 | 院内0602室 | 8350 | 1252.5 | 2025.12.9 21:48:27 |
| 34 | 朱* | 三里湾街道 | 凤池新村南 | 3#楼1单元6室 | 24463 | 3669.45 | 2025.12.6 15:16:19 |
| 35 | 陆*新 | 西关街道 | 宋园小区 | 12#住宅楼2407室 | 60047 | 9007.05 | 2025.12.8 12:36:19 |
| 36 | 卜*峰 | 沱河街道 | 东城康居苑(南区)安置房 | 11号楼0101室 | 46432.25 | 6964.84 | 2025.12.9 15:04:25 |
| 37 | 牛*迪 | 三里湾街道 | 财政局住宅楼 | 0103室 | 75504.4 | 11325.66 | 2025.12.9 10:09:59 |
| 38 | 张* | 三八街道 | 碧桂园 | 17#楼(商住)1604室 | 58887 | 8833.05 | 2025.12.8 11:47:36 |
| 39 | 杨*春 | 三八街道 | 迎宾小区 | 11#楼2702室 | 71435.65 | 10715.35 | 2025.12.9 10:19:56 |
| 40 | 张* | 三八街道 | 安厦新街坊 | 5#楼503室 | 5500 | 825 | 2025.12.9 9:25:29 |
| 41 | 张* | 三八街道 | 梦园康居苑小区 | 2#楼0201室 | 24870 | 3730.5 | 2025.12.9 14:46:44 |
| 42 | 张*维 | 三八街道 | 碧桂园中南双玺 | 5#楼(住宅)1004室 | 20300 | 3045 | 2025.12.9 14:31:20 |
| 43 | 崔* | 三八街道 | 银通苑 | 4#107 | 21846.8 | 3277.02 | 2025.12.9 8:59:30 |
| 44 | 王*芳 | 三八街道 | 港利 锦绣江南 | 42#0101室 | 81076 | 12161.4 | 2025.12.8 22:17:32 |
| 45 | 王*展 | 西关街道 | 汴河西路南大王庙路东 | 0103室 | 108600 | 16290 | 2025.12.9 6:22:47 |
| 46 | 刘*盼 | 北关街道 | 两淮北关新城B区 | 安置1#楼0302室 | 36815 | 5522.25 | 2025.12.9 10:49:27 |
| 47 | 梅* | 东关街道 | 汽运小区汽车站宿舍 | 汽车站宿舍 | 7500 | 1125 | 2025.12.9 20:40:46 |
| 48 | 刘* | 三里湾街道 | 蓝石春天花园 | B-7#楼0106 | 12606 | 1890.9 | 2025.12.9 22:43:21 |