| 索引号: | 003191906/202410-00010 | 信息分类: | 监管执法 |
|---|---|---|---|
| 内容分类: | 其他,商贸、海关、旅游,文化、广电、新闻出版,个人 | 发布机构: | 宿州市埇桥区文化和旅游局 |
| 成文日期: | 2024-10-31 | 发布时间: | 2024-10-31 10:09 |
| 文号: | 非正式文件,无文号 | 有效性: | 有效 |
| 废止时间: | 暂无 | 关键词: | |
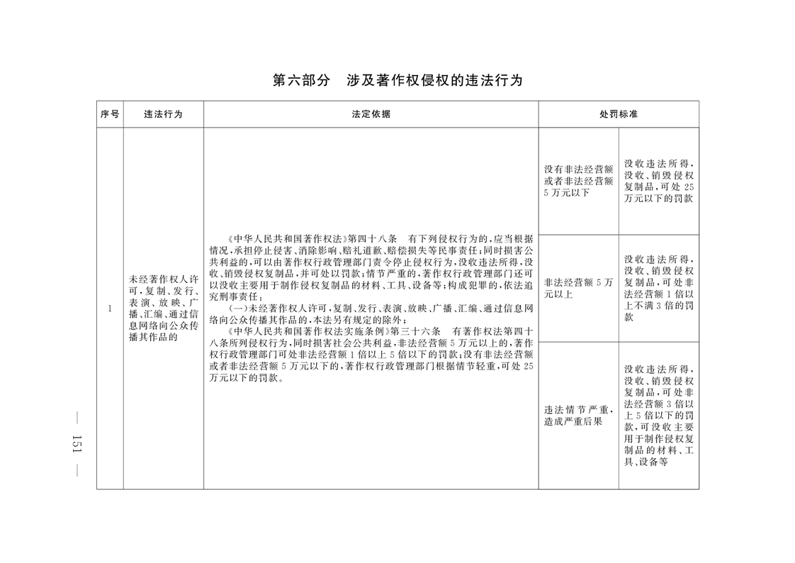
| 名称: | 《安徽省新闻出版(版权)电影行政处罚自由裁量权实施办法》《安徽省新闻出版(版权)电影行政处罚自由裁量权基准》(2020年版) | ||
| 审核人: | 初审:于杰     复审:年峰艳    终审: 王霖 | ||







































































































































































































