| 索引号: | 003192351/202510-00014 | 信息分类: | 年度重点工作任务分解、执行及落实情况 |
|---|---|---|---|
| 内容分类: | 其他,综合政务,财政、金融、审计、统计,国土资源、能源,城乡建设、环境保护,个人,企业 | 发布机构: | 大营镇人民政府 |
| 成文日期: | 2025-10-10 | 发布时间: | 2025-10-10 16:03 |
| 文号: | 非正式文件,无文号 | 有效性: | 有效 |
| 废止时间: | 暂无 | 关键词: | |
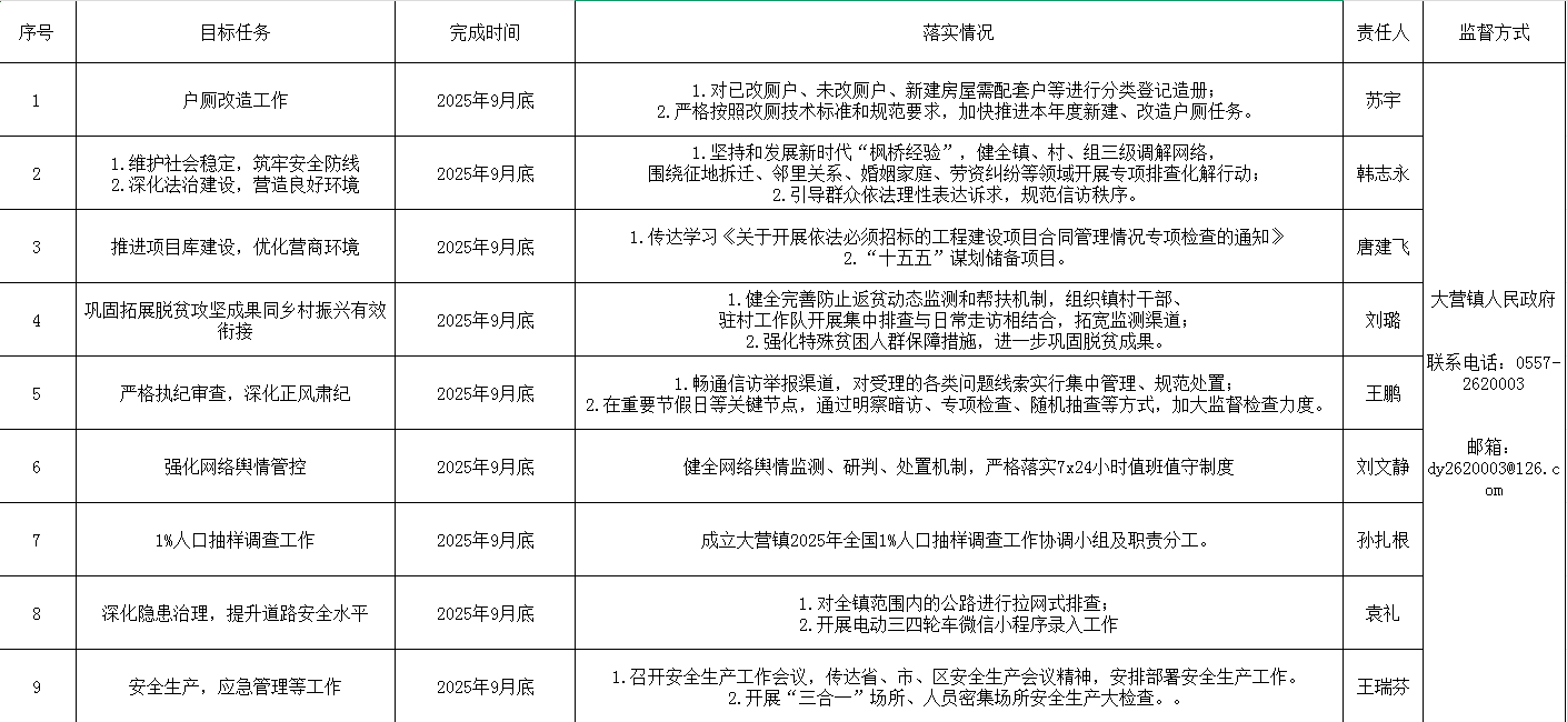
| 名称: | 【年度重点工作任务完成情况】大营镇2025年第三季度重点工作计划完成情况 | ||
| 审核人: | 初审:柯章涛     复审:曹天成    终审: 唐建飞 | ||
