您的位置:
首页
>
信息公开
>
重大项目建设批准与实施
>
重大项目
>
2018年城区精品街巷改造提升工程
>
施工有关信息
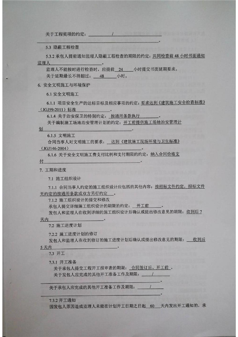
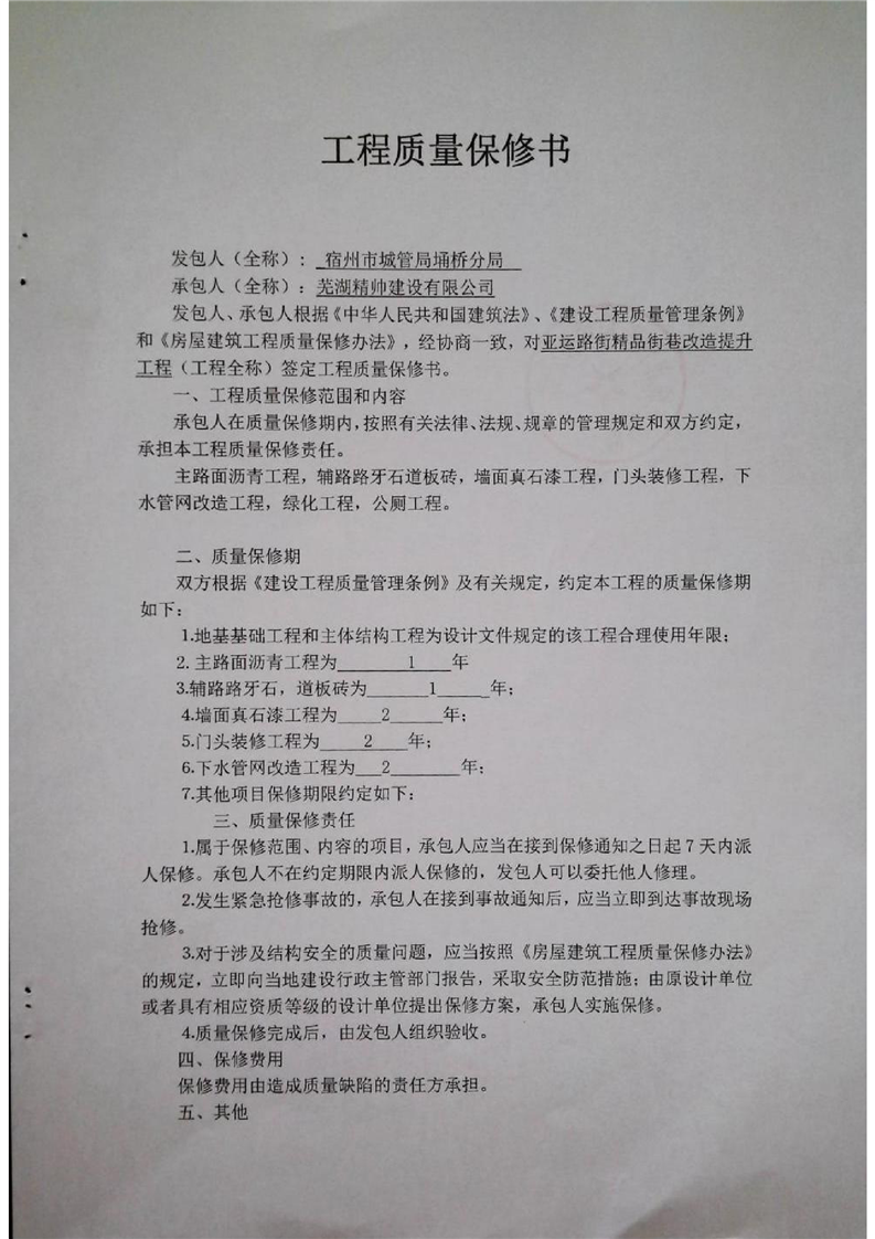
亚运路精品街巷改造提升工程合同
文章来源: 宿州市城市管理局埇桥分局
浏览量:
发表时间:2018-07-21 17:57
字体大小:【
大
中
小
】
打印
扫一扫在手机打开当前页
关闭窗口
map